指南生活
首页
美食营养
手工爱好
生活家居
返回
指南生活
首页
美食营养
游戏数码
手工爱好
生活家居
健康养生
运动户外
职场理财
情感交际
母婴教育
时尚美容
搜索
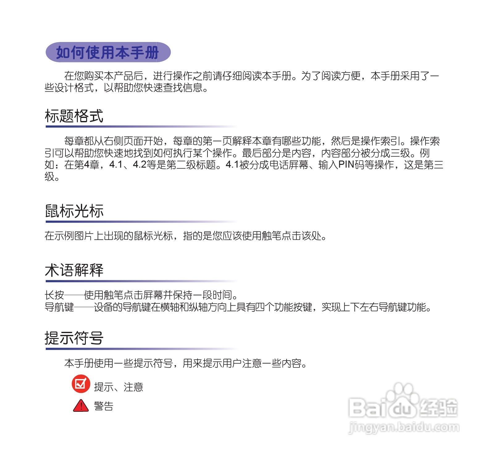
多普达dopod S900手机使用说明书:[1]
2025-10-31 16:14:37
(共篇)
下一篇:
声明:
本网站引用、摘录或转载内容仅供网站访问者交流或参考,不代表本站立场,如存在版权或非法内容,请联系站长删除,联系邮箱:site.kefu@qq.com。
相关推荐
多普达dopod S900手机使用说明书:[22]
阅读量:118
使用说明书封面怎么做
阅读量:98
使用说明书wf2651使用指南
阅读量:180
多普达dopod S900手机使用说明书:[13]
阅读量:65
多普达dopod S900手机使用说明书:[18]
阅读量:169
猜你喜欢
忐忑不安是什么意思
泽是什么意思
g开头的是什么车
一场秋雨一场寒的下一句是什么
剧透是什么意思
三年五载的载是什么意思
什么是有效数字
什么叫祈使句
县级市和县有什么区别
泡温泉需要带什么
猜你喜欢
白带什么时候来
什么蜂蜜好
siri是什么
holiday是什么意思
lisa是什么意思
next是什么意思
fabe是什么意思
番号是什么
新零售是什么意思
社会保险是什么