指南生活
首页
美食营养
手工爱好
生活家居
返回
指南生活
首页
美食营养
游戏数码
手工爱好
生活家居
健康养生
运动户外
职场理财
情感交际
母婴教育
时尚美容
知识问答
生活知识
生活百科
搜索
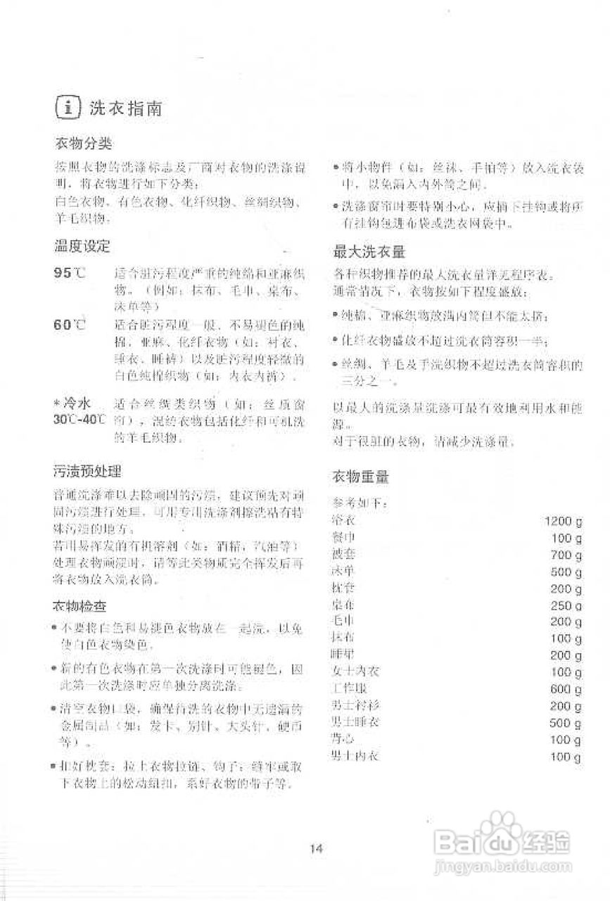
伊莱克斯EW-1290W全自动滚筒洗衣机使用说明书:[2]
2026-05-03 20:52:31
(共篇)
上一篇:
|
下一篇:
声明:
本网站引用、摘录或转载内容仅供网站访问者交流或参考,不代表本站立场,如存在版权或非法内容,请联系站长删除,联系邮箱:site.kefu@qq.com。
相关推荐
NEC Aterm WL54SC USB无线网卡使用说明书:[1]
阅读量:149
jd-intellij怎么用
阅读量:83
QuickDAQ_FFT例程3_实用小工具_Jason
阅读量:75
多易拍在EMF房产管理信息系统中如何设置参数
阅读量:76
知淇电力GKP300微机保护装置使用手册:[3]
阅读量:120
猜你喜欢
浸润的意思
立春的含义是什么意思
飨是什么意思
貂皮大衣什么品牌好
司空见惯的惯的意思
dnf复仇者用什么武器
柚子和什么不能一起吃
华贵的意思
趔趄的意思
necessary是什么意思
猜你喜欢
kevin什么意思
尿检阳性是什么意思
风炮什么牌子好
national是什么意思
nut是什么意思
歆读什么
殃及池鱼的意思
卡片相机什么牌子好
线下是什么意思
家用除湿机什么牌子好