指南生活
首页
美食营养
手工爱好
生活家居
返回
指南生活
首页
美食营养
游戏数码
手工爱好
生活家居
健康养生
运动户外
职场理财
情感交际
母婴教育
时尚美容
知识问答
生活知识
生活百科
搜索
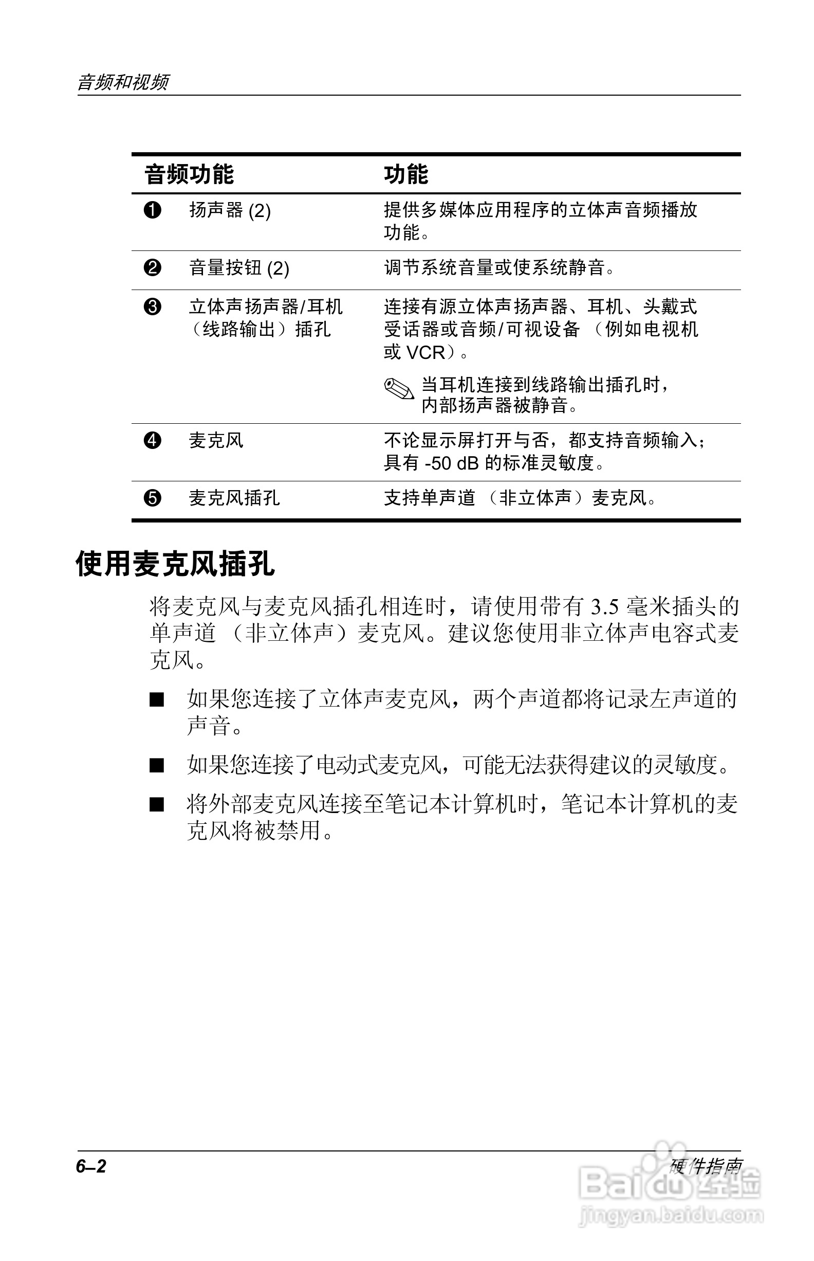
惠普Compaq Evo N610C笔记本电脑使用说明书:[8]
2026-04-23 05:54:12
本篇为《惠普Compaq Evo N610C笔记本电脑使用说明书》,主要介绍该产品的使用方法以及常见故障解决方案。
(共篇)
上一篇:
|
下一篇:
声明:
本网站引用、摘录或转载内容仅供网站访问者交流或参考,不代表本站立场,如存在版权或非法内容,请联系站长删除,联系邮箱:site.kefu@qq.com。
相关推荐
惠普Compaq Evo N610C笔记本电脑使用说明书:[9]
阅读量:31
惠普Compaq Evo N610C笔记本电脑使用说明书:[6]
阅读量:27
惠普Compaq Evo N610C笔记本电脑使用说明书:[3]
阅读量:188
笔记本电脑开机黑屏怎么办
阅读量:65
惠普Compaq Evo N610C笔记本电脑使用说明书:[4]
阅读量:65
猜你喜欢
pod是什么意思
xxoo是什么意思
吃鸡是什么游戏
车震是什么意思
飞行模式有什么用
什么是闰年
半夜咳嗽是什么原因
扒拉是什么意思
1988年属什么生肖
head是什么意思
猜你喜欢
晚上睡觉出汗是什么原因男人
驱动是什么意思
什么是排卵期
omg什么意思
爱过的人我已不再拥有是什么歌
宕机是什么意思
什么的天空
相濡以沫什么意思
edp是什么意思
nt是什么