指南生活
首页
美食营养
手工爱好
生活家居
返回
指南生活
首页
美食营养
游戏数码
手工爱好
生活家居
健康养生
运动户外
职场理财
情感交际
母婴教育
时尚美容
知识问答
生活知识
搜索
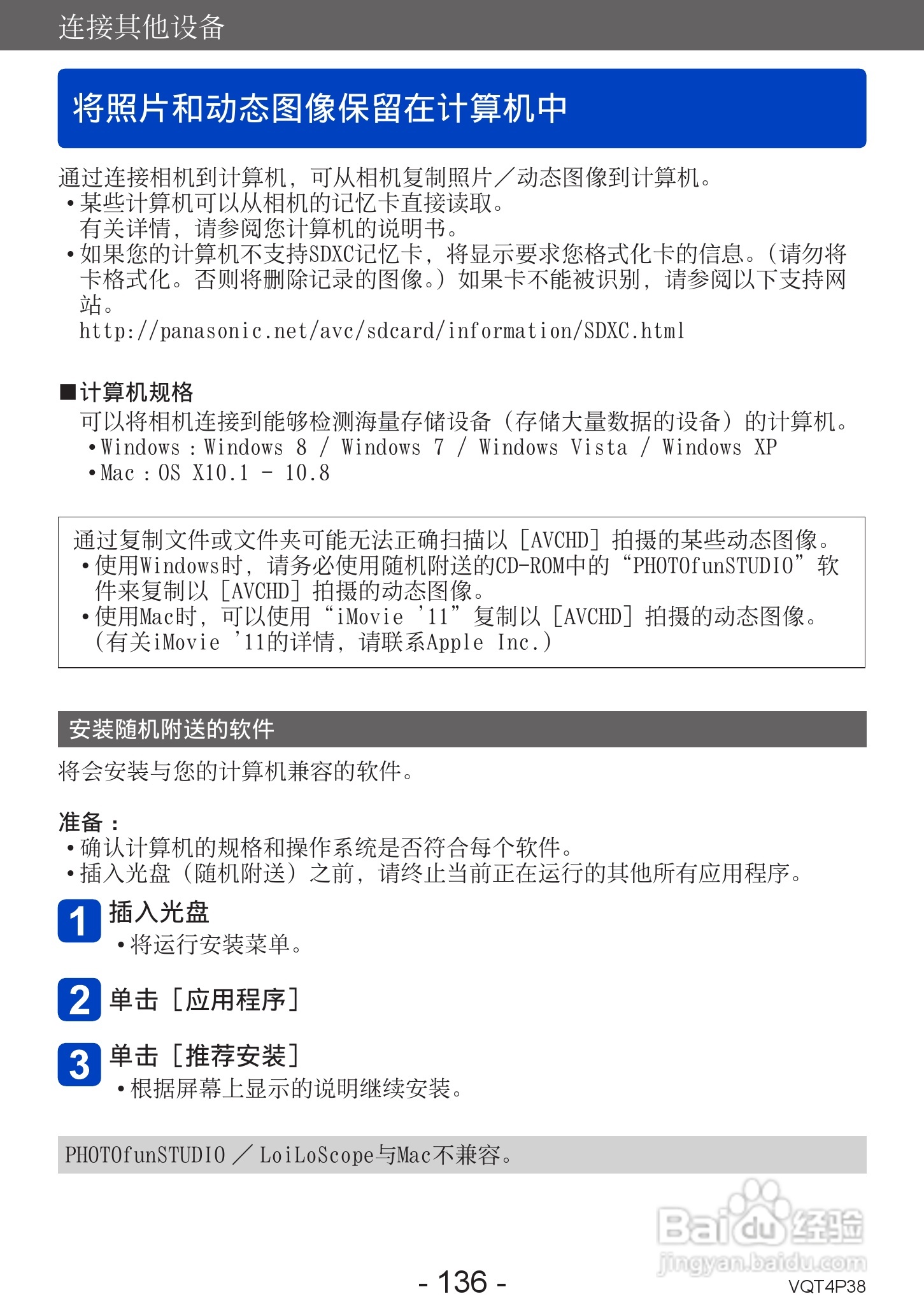
松下DMC-ZS25数码相机使用说明书:[14]
2026-03-04 21:21:41
本篇为《松下DMC-ZS25数码相机使用说明书》,主要介绍该产品的使用方法以及常见故障解决方案。
(共篇)
上一篇:
|
下一篇:
声明:
本网站引用、摘录或转载内容仅供网站访问者交流或参考,不代表本站立场,如存在版权或非法内容,请联系站长删除,联系邮箱:site.kefu@qq.com。
相关推荐
松下DMC-ZS25数码相机使用说明书:[13]
阅读量:159
松下DMC-ZS25数码相机使用说明书:[11]
阅读量:34
数码相机单反相机传感器清洁
阅读量:156
松下DMC-ZS25数码相机使用说明书:[10]
阅读量:80
松下DMC-ZS25数码相机使用说明书:[16]
阅读量:122
猜你喜欢
艾灸的作用
关于月球的知识
黑枸杞的作用与功效
羊肉的功效与作用
小小智慧树运动操
运动品牌有哪些
次日什么意思
孕妇应该多吃什么水果
浙江有什么好玩的地方
书籍好比什么
猜你喜欢
三七的功效与作用吃法
连花清瘟胶囊的功效与作用
disappear什么意思
西黄丸的功效与作用
数学三考什么
无花果干的功效与作用
森林消防安全知识
运动场
七情六欲指什么
财务知识