指南生活
首页
美食营养
手工爱好
生活家居
返回
指南生活
首页
美食营养
游戏数码
手工爱好
生活家居
健康养生
运动户外
职场理财
情感交际
母婴教育
时尚美容
知识问答
生活知识
生活百科
搜索
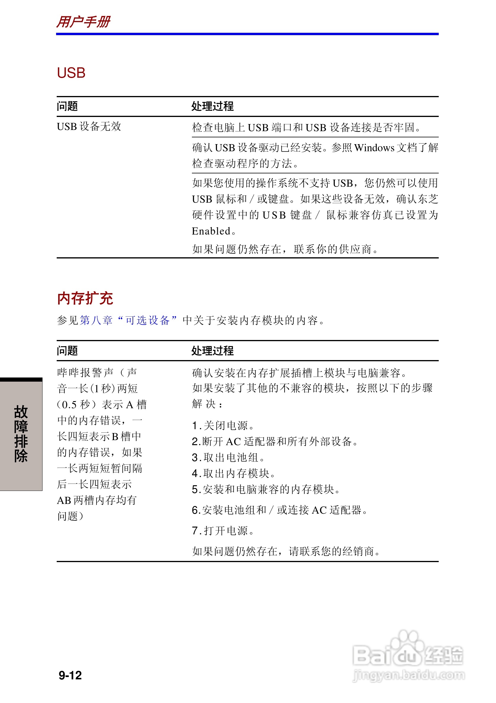
东芝Portege 3500笔记本电脑使用说明书:[13]
2026-04-17 06:01:29
本篇为《东芝Portege 3500笔记本电脑使用说明书》,主要介绍该产品的使用方法以及常见故障解决方案。
(共篇)
上一篇:
|
下一篇:
声明:
本网站引用、摘录或转载内容仅供网站访问者交流或参考,不代表本站立场,如存在版权或非法内容,请联系站长删除,联系邮箱:site.kefu@qq.com。
相关推荐
东芝Portege 3500笔记本电脑使用说明书:[9]
阅读量:130
东芝Portege 3500笔记本电脑使用说明书:[17]
阅读量:75
东芝Portege A100笔记本电脑使用说明书:[13]
阅读量:185
笔记本电脑摄像头如何打开
阅读量:83
笔记本电脑如何连接wifi
阅读量:165
猜你喜欢
天津验车需要带什么
补刀是什么意思
trunk是什么意思
收官的意思
轩辕传奇什么职业厉害
梦到亲人去世是什么意思
曾几何时的意思
中文域名有什么用
养小鬼是什么意思
聚拢的意思
猜你喜欢
以逸待劳是什么意思
鏖战的意思
吃烤肉喝什么酒
wwww什么意思
出世入世什么意思
高考祝福语
什么是车架号码
情人节送媳妇什么礼物
七上八下是什么意思
corner是什么意思