指南生活
首页
美食营养
手工爱好
生活家居
返回
指南生活
首页
美食营养
游戏数码
手工爱好
生活家居
健康养生
运动户外
职场理财
情感交际
母婴教育
时尚美容
知识问答
生活知识
生活百科
搜索
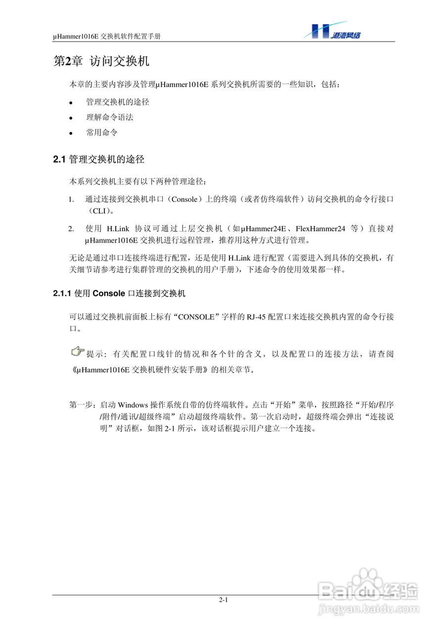
港湾网络交换机Hammer1016E型说明书:[1]
2026-04-21 06:56:46
本篇为《港湾网络交换机Hammer1016E型说明书》,主要介绍该产品的使用方法以及常见故障解决方案。
(共篇)
下一篇:
声明:
本网站引用、摘录或转载内容仅供网站访问者交流或参考,不代表本站立场,如存在版权或非法内容,请联系站长删除,联系邮箱:site.kefu@qq.com。
相关推荐
港湾网络交换机Hammer1016E型说明书:[3]
阅读量:39
港湾网络交换机Hammer1024E型说明书:[1]
阅读量:90
港湾网络交换机Hammer2E型说明书:[1]
阅读量:127
港湾网络交换机Hammer24EED型说明书:[1]
阅读量:148
港湾网络交换机Hammer1008VVL型说明书:[1]
阅读量:61
猜你喜欢
北极熊的皮肤是什么颜色的
维生素d是什么
卧蚕是什么
脖子疼痛什么原因
fair是什么意思
刚刚怀孕有什么症状
什么叫有机物
香喷喷的什么
眼霜什么时候用
shit是什么意思
猜你喜欢
store什么意思
叹为观止是什么意思
1024什么意思
铁蛋白高是什么原因
衣原体是什么
我一言难尽忍不住伤心是什么歌
ip地址是什么
再接再厉是什么意思
最近有什么好电影
40万左右买什么车好