指南生活
首页
美食营养
手工爱好
生活家居
返回
指南生活
首页
美食营养
游戏数码
手工爱好
生活家居
健康养生
运动户外
职场理财
情感交际
母婴教育
时尚美容
知识问答
生活知识
生活百科
搜索
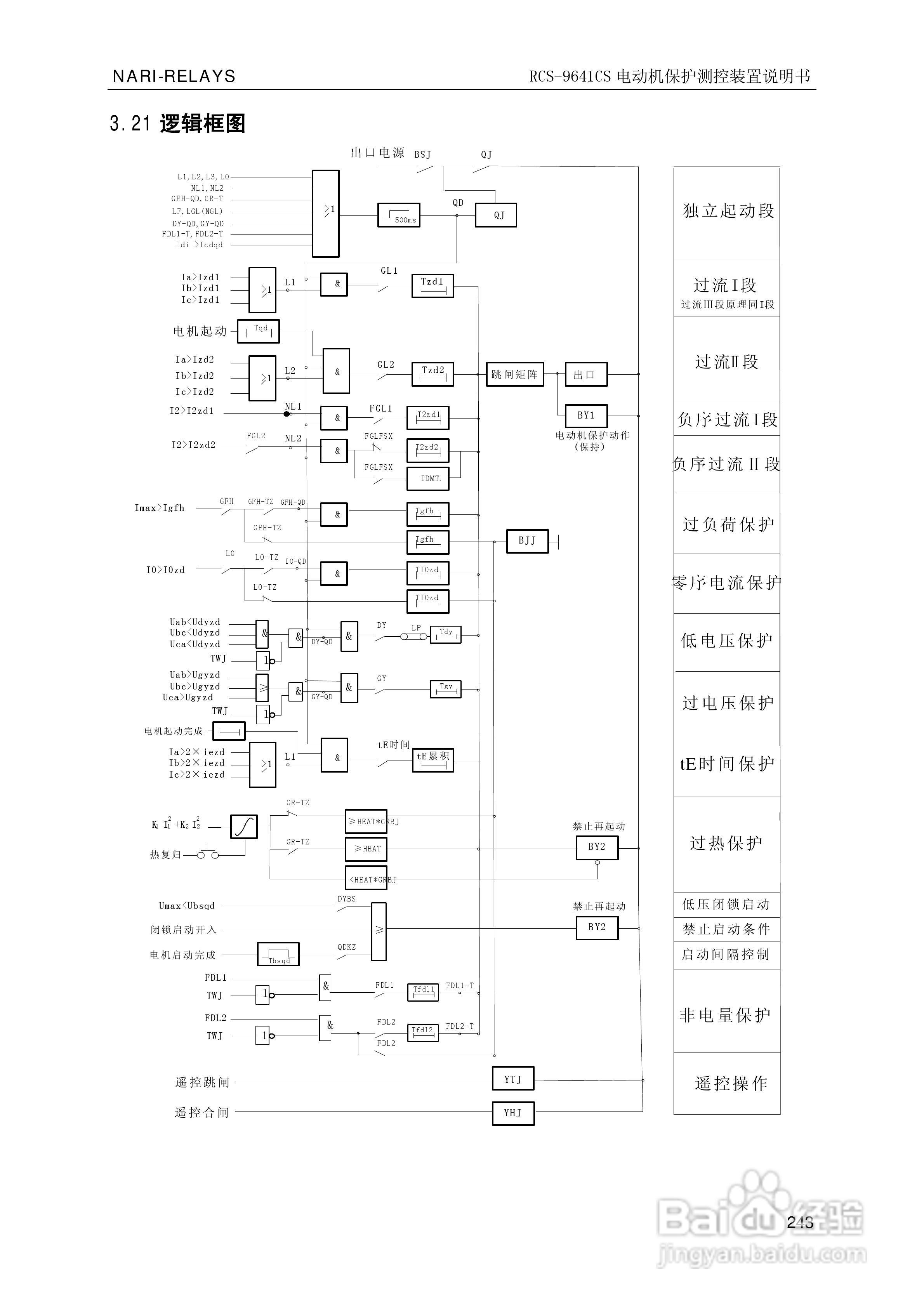
南瑞继保RCS-9681CS变压器后备保护测控装置说明书:[25]
2026-03-29 20:59:29
本篇为《南瑞继保RCS-9681CS变压器后备保护测控装置说明书》,主要介绍该产品的使用方法以及常见故障解决方案。
(共篇)
上一篇:
|
下一篇:
声明:
本网站引用、摘录或转载内容仅供网站访问者交流或参考,不代表本站立场,如存在版权或非法内容,请联系站长删除,联系邮箱:site.kefu@qq.com。
相关推荐
南瑞继保RCS-9681CS变压器后备保护测控装置说明书:[21]
阅读量:58
南瑞继保RCS-9681CS变压器后备保护测控装置说明书:[42]
阅读量:88
变压器有载分接开关测试仪使用方法
阅读量:60
变压器满负载的测试方法
阅读量:117
变压器有载分接开关测试仪操作方法
阅读量:128
猜你喜欢
awful是什么意思
脚心疼是什么原因
孔雀开屏是什么意思
紧急制动是什么
三代还宗什么意思
眷恋是什么意思
腋下出汗多什么原因
什么是个人独资企业
蘑菇是什么
天蝎座与什么星座最配
猜你喜欢
uefi是什么意思
运动会演讲稿200字
小妮子是什么意思
冗长是什么意思
满天星的养殖方法和注意事项
theme是什么意思
庸人自扰什么意思
什么游戏最火
尿性是什么意思
三座大山是什么