指南生活
首页
美食营养
手工爱好
生活家居
返回
指南生活
首页
美食营养
游戏数码
手工爱好
生活家居
健康养生
运动户外
职场理财
情感交际
母婴教育
时尚美容
知识问答
生活知识
搜索
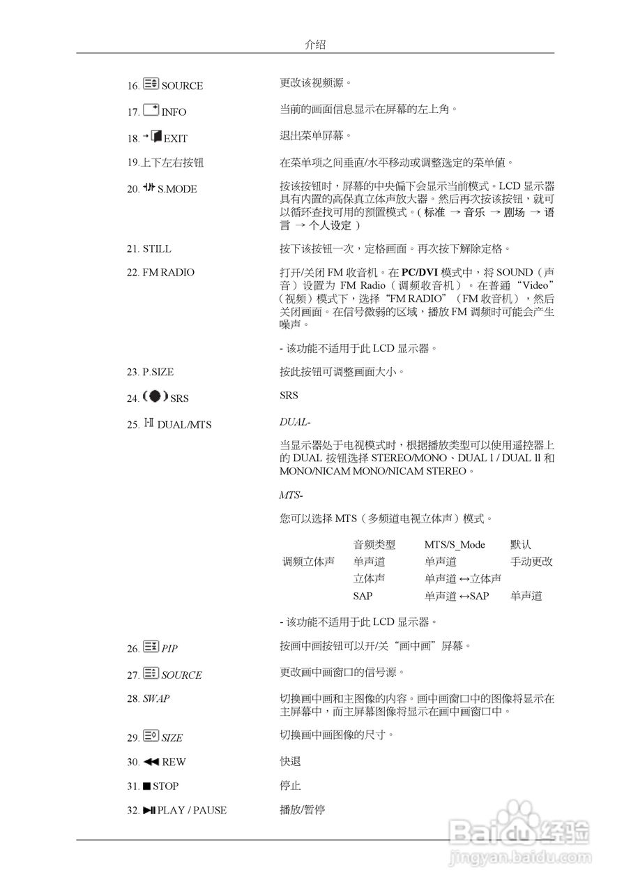
三星400UXn液晶显示器使用说明书:[4]
2026-01-22 23:26:42
(共篇)
上一篇:
|
下一篇:
声明:
本网站引用、摘录或转载内容仅供网站访问者交流或参考,不代表本站立场,如存在版权或非法内容,请联系站长删除,联系邮箱:site.kefu@qq.com。
相关推荐
三星400UXn液晶显示器使用说明书:[8]
阅读量:107
三星400UXn液晶显示器使用说明书:[6]
阅读量:179
三星400UXn液晶显示器使用说明书:[13]
阅读量:77
三星s8闹钟图标怎么关
阅读量:111
三星s8怎么双清
阅读量:72
猜你喜欢
wan什么意思
脚脱皮是什么原因
白带多用什么药
build是什么意思
武汉樱花什么时候开
淘宝客是什么
什么是容积率
.bak是什么文件
梦见被狗咬是什么意思
让蜡烛代替所有灯是什么歌
猜你喜欢
小满是什么意思
乙肝表面抗原阴性是什么意思
enough什么意思
脑震荡有什么症状
肝钙化是什么意思
晏殊和晏几道是什么关系
八十八打一成语是什么
der什么意思
lover是什么意思
mooe是什么意思