指南生活
首页
美食营养
手工爱好
生活家居
返回
指南生活
首页
美食营养
游戏数码
手工爱好
生活家居
健康养生
运动户外
职场理财
情感交际
母婴教育
时尚美容
知识问答
生活知识
生活百科
搜索
索尼HDR-TG3E数码摄像机使用说明书:[8]
2026-03-28 19:52:28
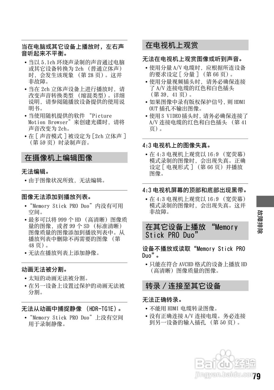
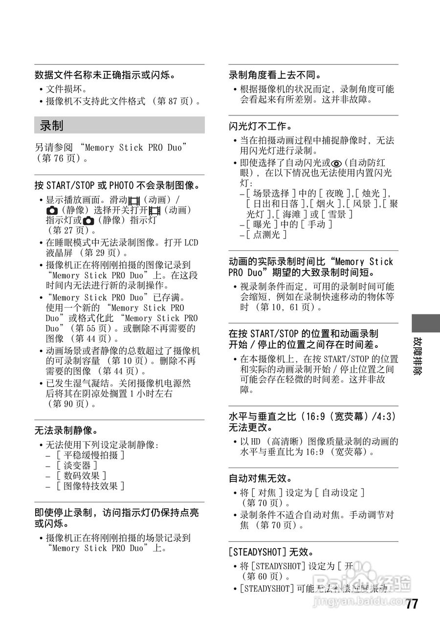
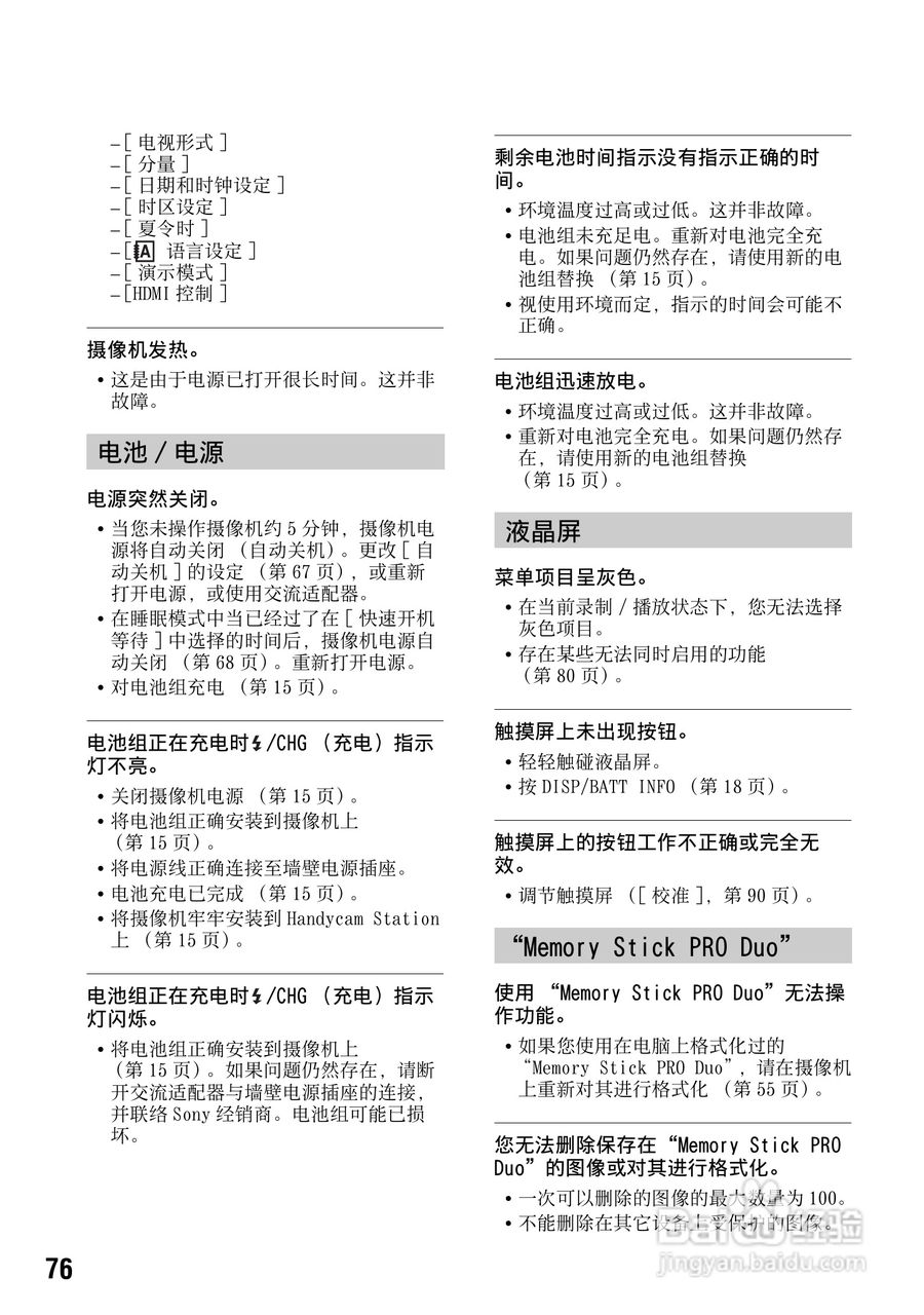
本篇为《索尼HDR-TG3E数码摄像机使用说明书》,主要介绍该产品的使用方法以及常见故障解决方案。
(共篇)
上一篇:
|
下一篇:
声明:
本网站引用、摘录或转载内容仅供网站访问者交流或参考,不代表本站立场,如存在版权或非法内容,请联系站长删除,联系邮箱:site.kefu@qq.com。
相关推荐
索尼HDR-TG3E数码摄像机使用说明书:[10]
阅读量:58
索尼HDR-FX1E数码摄像机使用说明书:[8]
阅读量:157
索尼HDR-XR101数码摄像机使用说明书:[8]
阅读量:135
索尼HDR-CX100数码摄像机使用说明书:[8]
阅读量:44
索尼a7r2视频拍摄如何设置
阅读量:73
猜你喜欢
丁可以组什么词
孕妇可以用痱子粉吗
陕西旅游景点
西双版纳旅游地图
漳州旅游必去十大景点
宝宝几个月可以坐学步车
呼和浩特旅游景点
大连财经学院怎么样
佳能60d怎么样
文件丢失怎么找回
猜你喜欢
沙家浜景区
孕妇可以吃榴莲
河北软件职业技术学院怎么样
广元旅游景点排名
坐月子可以看电视吗
成吉思汗陵旅游区
福鼎旅游
新房怎么布置
股票成交明细怎么看
湄江风景区