指南生活
首页
美食营养
手工爱好
生活家居
返回
指南生活
首页
美食营养
游戏数码
手工爱好
生活家居
健康养生
运动户外
职场理财
情感交际
母婴教育
时尚美容
知识问答
生活知识
生活百科
搜索
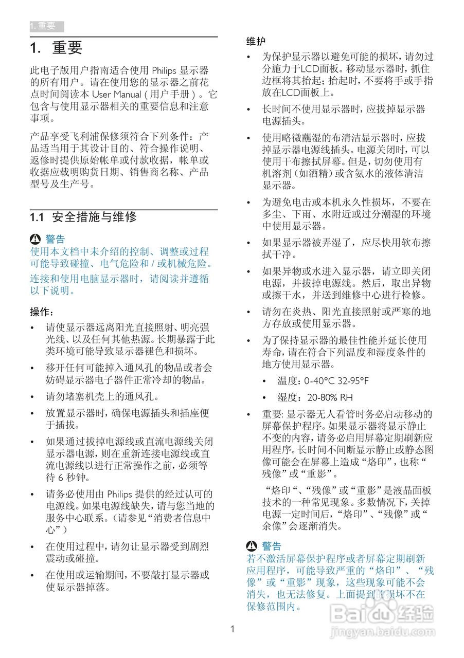
飞利浦237E4QHSD/93液晶显示器使用说明书:[1]
2026-04-24 02:41:47
(共篇)
下一篇:
声明:
本网站引用、摘录或转载内容仅供网站访问者交流或参考,不代表本站立场,如存在版权或非法内容,请联系站长删除,联系邮箱:site.kefu@qq.com。
相关推荐
飞利浦237E4QHSD/93液晶显示器使用说明书:[4]
阅读量:128
飞利浦227E4QHSD/93液晶显示器使用说明书:[1]
阅读量:157
飞利浦227E4QHSD/93液晶显示器使用说明书:[4]
阅读量:174
飞利浦227E4QHSD/93液晶显示器使用说明书:[2]
阅读量:21
飞利浦240P2EB/93液晶显示器使用说明书:[1]
阅读量:139
猜你喜欢
荣威550怎么样
米粉怎么吃
电脑桌面锁屏怎么设置
月经量少发黑怎么调理
视频文件太大怎么变小
许攸怎么死的
脾气暴躁怎么办
假发怎么带
怎么可以怀孕
bape怎么读
猜你喜欢
怎么腌咸鸡蛋
ps插件怎么安装
经常打喷嚏是怎么回事
etc怎么激活安装图解
电脑白屏是怎么回事
麦冬怎么吃
招行信用卡积分怎么算
经络不通怎么办
大便不成形怎么办
鲳鱼怎么做