指南生活
首页
美食营养
手工爱好
生活家居
返回
指南生活
首页
美食营养
游戏数码
手工爱好
生活家居
健康养生
运动户外
职场理财
情感交际
母婴教育
时尚美容
知识问答
生活知识
生活百科
搜索
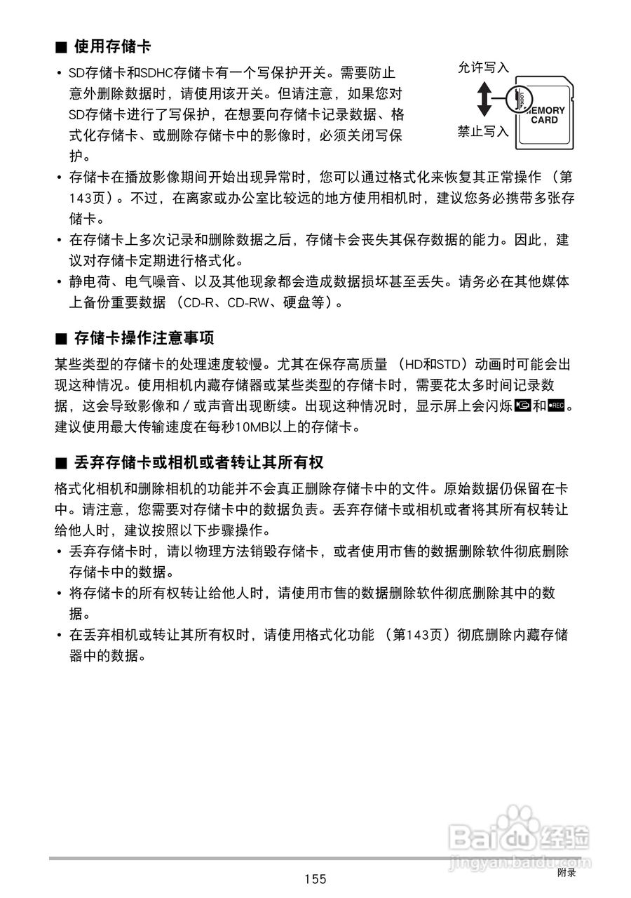
CASIO 数码相机WX-S200说明书:[16]
2026-05-12 21:49:34
本篇为《CASIO 数码相机WX-S200说明书》,主要介绍该产品的使用方法以及常见故障解决方案。
(共篇)
上一篇:
|
下一篇:
声明:
本网站引用、摘录或转载内容仅供网站访问者交流或参考,不代表本站立场,如存在版权或非法内容,请联系站长删除,联系邮箱:site.kefu@qq.com。
相关推荐
CASIO 数码相机WX-S200说明书:[17]
阅读量:187
CASIO 数码相机WX-S200说明书:[7]
阅读量:29
casio计算器如何恢复出厂设置
阅读量:101
casio计算器怎么恢复出厂设置
阅读量:47
casio计算器如何设置默认计算结果是小数
阅读量:126
猜你喜欢
漳州旅游景点
狐臭可以彻底治好吗
旅游景区管理
产后多久可以健身
湄江风景区
贵州旅游地图
如果可以这样爱电视剧
青岛春节旅游攻略
win7系统怎么安装
玉米淀粉可以做什么
猜你喜欢
襄阳旅游
万达文化旅游城
郑州九中怎么样
珠海景区
三门峡旅游景点大全景点排名
皮肤湿疹怎么治疗
宝鸡旅游景点
赤水旅游攻略
英国旅游签证
月经期可以喝茶