指南生活
首页
美食营养
手工爱好
生活家居
返回
指南生活
首页
美食营养
游戏数码
手工爱好
生活家居
健康养生
运动户外
职场理财
情感交际
母婴教育
时尚美容
知识问答
生活知识
搜索
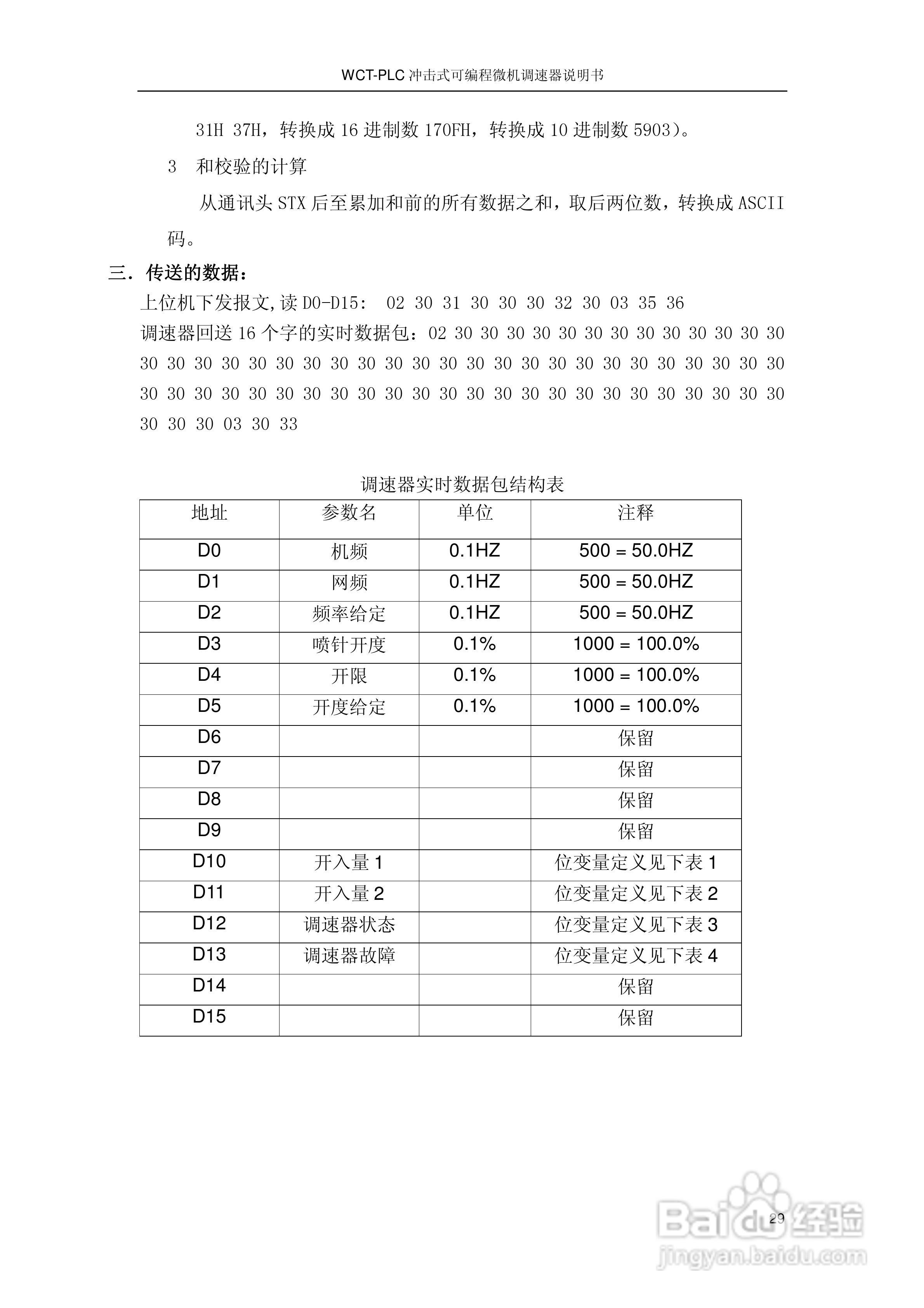
WCT-PLC冲击式可编程微机调速器调速器说明书:[3]
2025-12-28 02:38:52
本篇为《WCT-PLC冲击式可编程微机调速器调速器说明书》,主要介绍该产品的使用方法以及常见故障解决方案。
(共篇)
上一篇:
声明:
本网站引用、摘录或转载内容仅供网站访问者交流或参考,不代表本站立场,如存在版权或非法内容,请联系站长删除,联系邮箱:site.kefu@qq.com。
相关推荐
WCT-PLC冲击式可编程微机调速器调速器说明书:[2]
阅读量:39
WW(S)T系列可编程微机型水轮机调速器说明书:[3]
阅读量:142
WW(S)T系列可编程微机型水轮机调速器说明书:[2]
阅读量:171
WW(S)T系列可编程微机型水轮机调速器说明书:[1]
阅读量:31
微机继电保护测试仪软件操作方法
阅读量:79
猜你喜欢
abroad是什么意思
典范的意思
surprised是什么意思
带你飞是什么意思
空调能效等级是什么意思
行百里者半九十的意思
什么被子又轻又暖和
什么格式的视频最小
dha是什么意思
高考的祝福语
猜你喜欢
台湾买什么便宜
什么是twitter
安居乐业是什么意思
电脑耳机什么牌子好
人不知而不愠不亦君子乎的意思
lady是什么意思
街角的祝福
只言片语的意思
points是什么意思
保险标的是什么意思