指南生活
首页
美食营养
手工爱好
生活家居
返回
指南生活
首页
美食营养
游戏数码
手工爱好
生活家居
健康养生
运动户外
职场理财
情感交际
母婴教育
时尚美容
知识问答
生活知识
生活百科
搜索
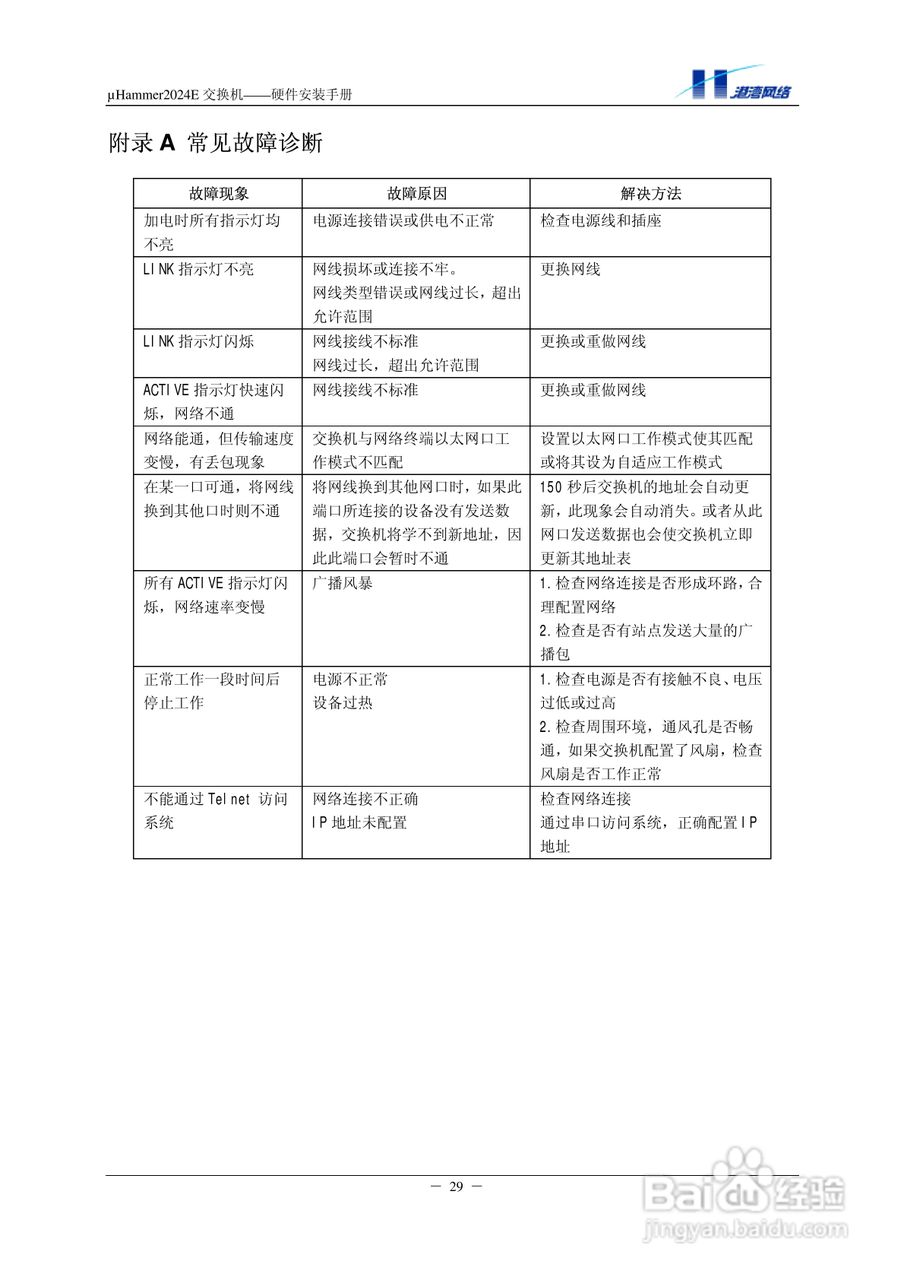
港湾网络交换机Hammer2024E型说明书:[4]
2026-04-21 11:07:17
本篇为《港湾网络交换机Hammer2024E型说明书》,主要介绍该产品的使用方法以及常见故障解决方案。
(共篇)
上一篇:
声明:
本网站引用、摘录或转载内容仅供网站访问者交流或参考,不代表本站立场,如存在版权或非法内容,请联系站长删除,联系邮箱:site.kefu@qq.com。
相关推荐
港湾网络交换机Hammer2024E型说明书:[3]
阅读量:151
港湾网络交换机Hammer1024E型说明书:[4]
阅读量:117
港湾网络交换机Hammer1016E型说明书:[4]
阅读量:125
港湾网络交换机Hammer24EED型说明书:[4]
阅读量:179
港湾网络交换机Hammer1000Q型说明书:[4]
阅读量:37
猜你喜欢
菲林格尔地板怎么样
美图秀秀怎么加水印
bmi怎么算
车钥匙丢了怎么办
宝宝不喝奶粉怎么办
怎么教育孩子
车辆购置税怎么算
电脑桌面壁纸怎么换
微信朋友圈怎么删除
盆腔积液是怎么引起的
猜你喜欢
购置税怎么算
月经不调怎么办
龙虾怎么做
西米露怎么做
雅诗兰黛眼霜怎么用
孕妇胃胀气怎么办
上火牙痛怎么快速止痛
茶叶怎么保存
读后感怎么写
淘宝运费险怎么用