指南生活
首页
美食营养
手工爱好
生活家居
返回
指南生活
首页
美食营养
游戏数码
手工爱好
生活家居
健康养生
运动户外
职场理财
情感交际
母婴教育
时尚美容
知识问答
生活知识
生活百科
搜索
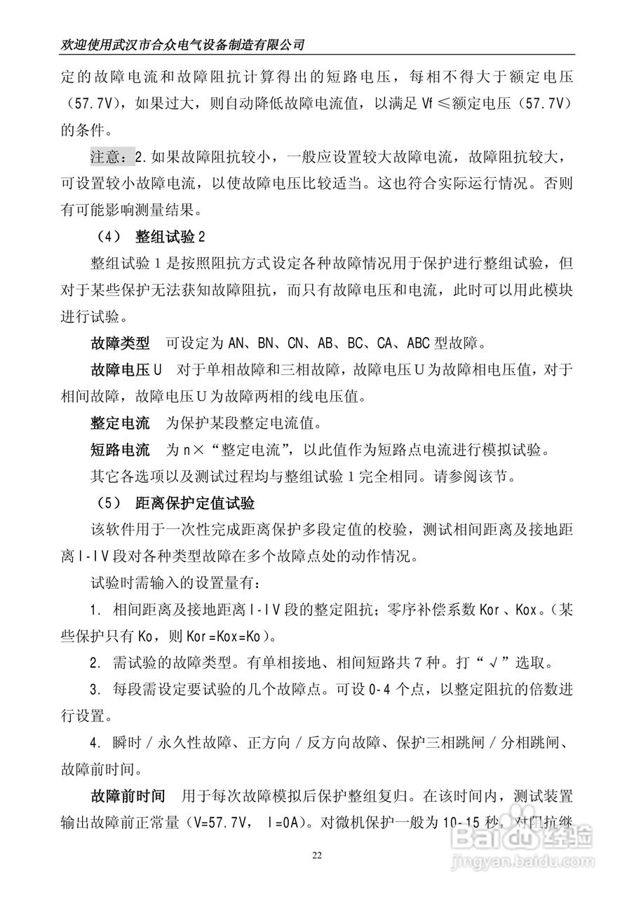
合众HZ系列微机继电保护测试仪说明书:[3]
2026-04-30 15:02:56
本篇为《合众HZ系列微机继电保护测试仪说明书》,主要介绍该产品的使用方法以及常见故障解决方案。
(共篇)
上一篇:
|
下一篇:
声明:
本网站引用、摘录或转载内容仅供网站访问者交流或参考,不代表本站立场,如存在版权或非法内容,请联系站长删除,联系邮箱:site.kefu@qq.com。
相关推荐
合众HZ系列微机继电保护测试仪说明书:[2]
阅读量:20
合众HZ系列微机继电保护测试仪说明书:[4]
阅读量:101
TE802微机继电保护测试仪产品使用说明书:[3]
阅读量:38
DMWJ-3微机继电保护测试仪使用说明书:[6]
阅读量:48
DMWJ-3微机继电保护测试仪使用说明书:[8]
阅读量:85
猜你喜欢
一碧千里的意思
eco是什么意思车上的
柴胡的作用与功效
五光十色的意思
无线话筒什么牌子好
阿里巴巴是做什么的
微博的作用
toc是什么意思
入宅是什么意思
什么叫电子邮件
猜你喜欢
掠影是什么意思
骄阳似火的意思
什么叫素质教育
精益求精的益是什么意思
alt是什么意思
diss是什么意思中文
mark是什么意思
偶遇是什么意思
晶振电路的作用
什么是本票