指南生活
首页
美食营养
手工爱好
生活家居
返回
指南生活
首页
美食营养
游戏数码
手工爱好
生活家居
健康养生
运动户外
职场理财
情感交际
母婴教育
时尚美容
知识问答
生活知识
生活百科
搜索
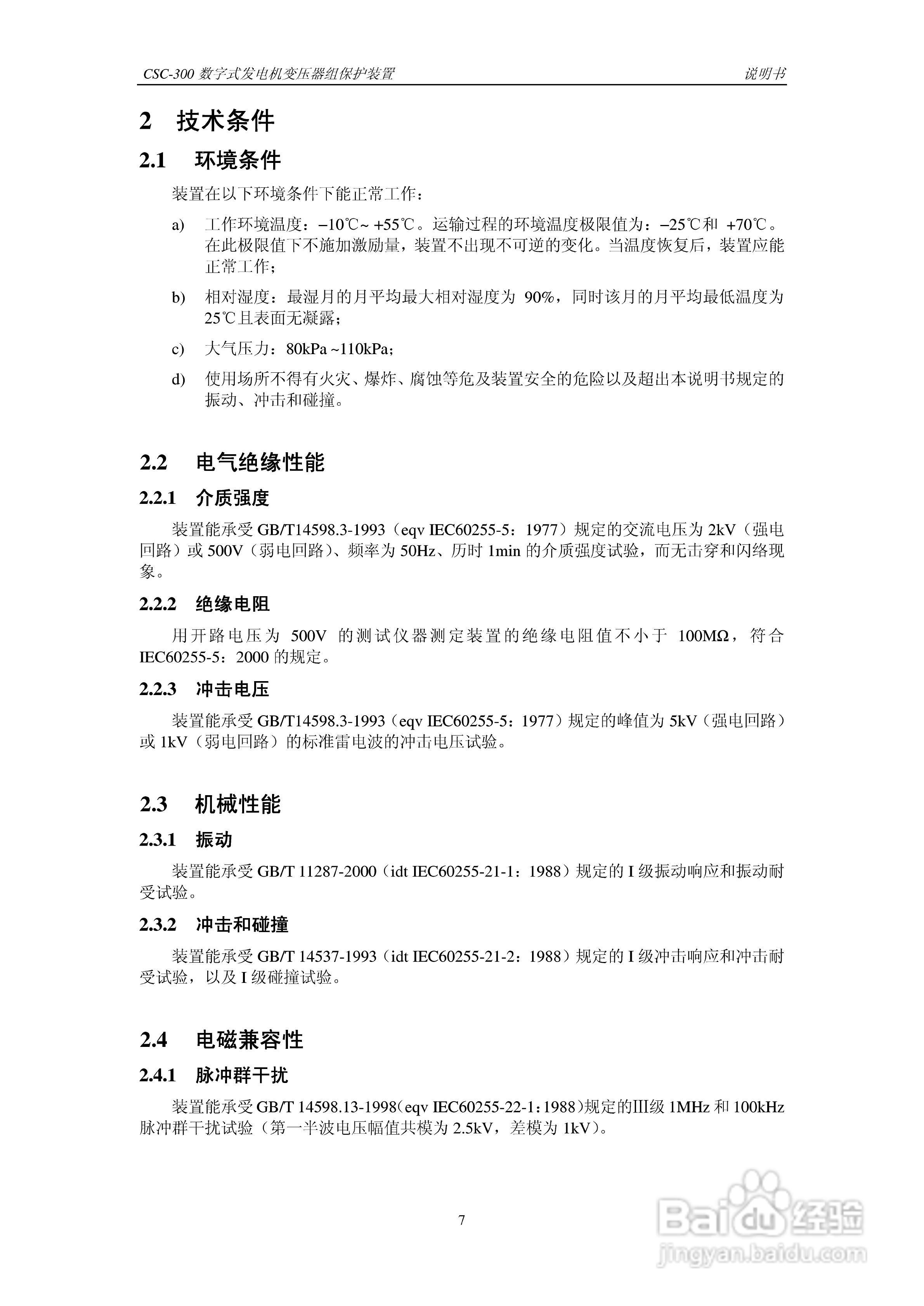
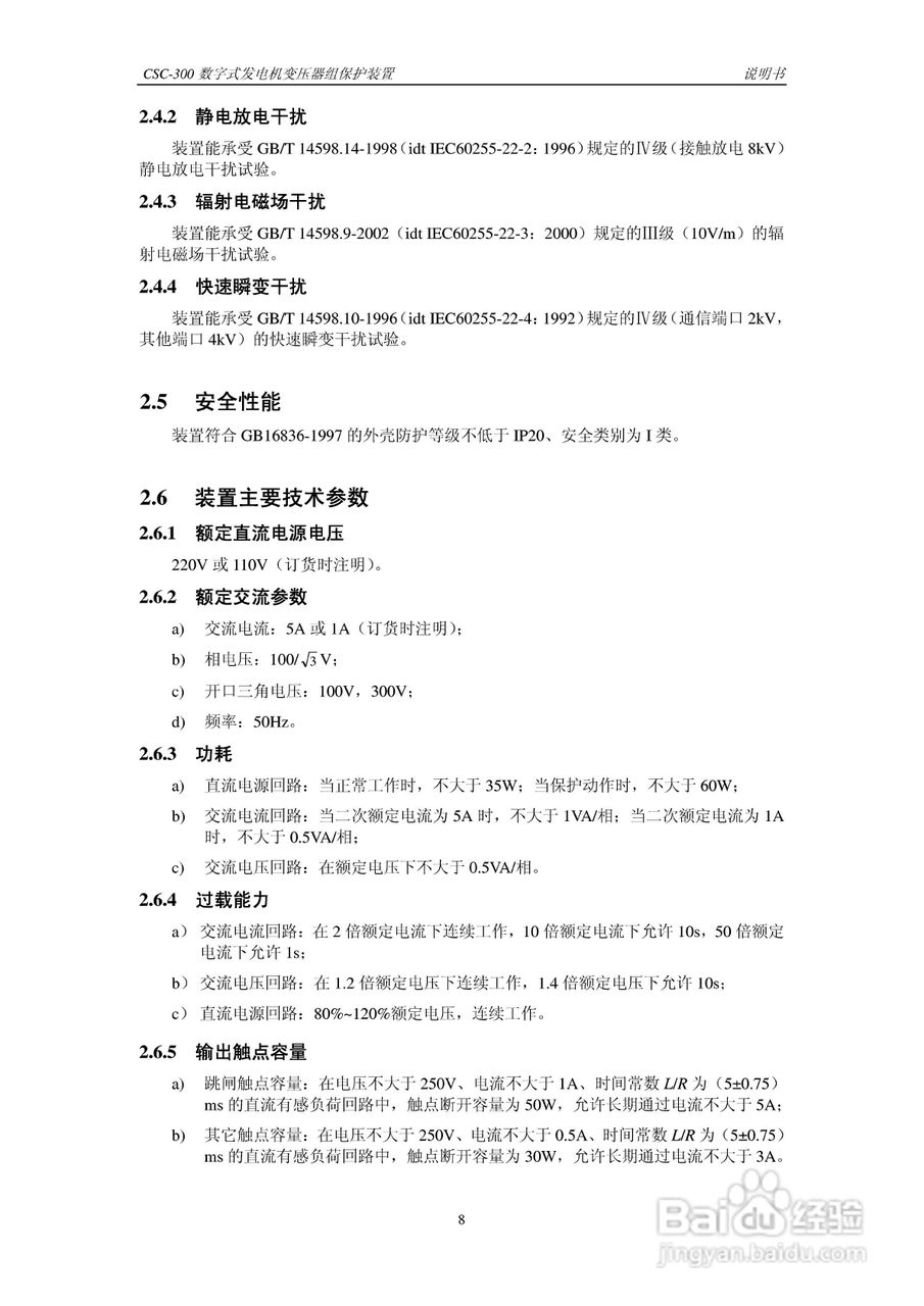
四方CSC-300数字式发电机变压器组保护装置说明书:[2]
2026-04-25 00:52:50
本篇为《四方CSC-300数字式发电机变压器组保护装置说明书》,主要介绍该产品的使用方法以及常见故障解决方案。
(共篇)
上一篇:
|
下一篇:
声明:
本网站引用、摘录或转载内容仅供网站访问者交流或参考,不代表本站立场,如存在版权或非法内容,请联系站长删除,联系邮箱:site.kefu@qq.com。
相关推荐
FXZ-11导轨式继电保护模块说明书:[1]
阅读量:141
液体混合之用户管理画面的用户视图
阅读量:127
明基FP91E彩显使用说明书:[1]
阅读量:178
PPVA,能下载网页视频的能手
阅读量:116
TMJ-II面积测量仪说明书
阅读量:184
猜你喜欢
什么手机好用又便宜
女神枪手转什么职业好
四岁宝宝学什么
wipe是什么意思
用什么洗头可以生发
好朋友的祝福
p2c是什么意思
中山狼比喻什么人
柔道用什么武器
邋遢是什么意思
猜你喜欢
immediately是什么意思
cube是什么意思
ripe是什么意思
黑色星期五什么时候
肛门痒用什么药
ssci是什么意思
九死一生的意思
杀鸡儆猴的意思
什么是城镇化
zebra是什么意思