指南生活
首页
美食营养
手工爱好
生活家居
返回
指南生活
首页
美食营养
游戏数码
手工爱好
生活家居
健康养生
运动户外
职场理财
情感交际
母婴教育
时尚美容
知识问答
生活知识
生活百科
搜索
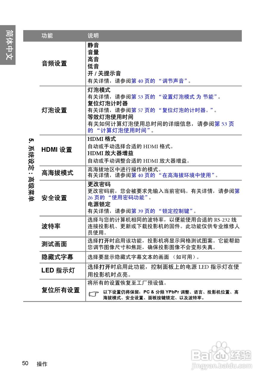
明基W1000+投影机使用说明书:[5]
2026-03-23 09:16:14
本篇为《明基W1000+投影机使用说明书》,主要介绍该产品的使用方法以及常见故障解决方案。
(共篇)
上一篇:
|
下一篇:
声明:
本网站引用、摘录或转载内容仅供网站访问者交流或参考,不代表本站立场,如存在版权或非法内容,请联系站长删除,联系邮箱:site.kefu@qq.com。
相关推荐
明基BenQ W1000型投影机说明书:[5]
阅读量:78
明基BenQ W1000型投影机说明书:[1]
阅读量:52
明基BenQ W1000型投影机说明书:[3]
阅读量:159
明基BenQ W1000型投影机说明书:[4]
阅读量:20
凯博W1000液晶拼接处理器说明书:[1]
阅读量:46
猜你喜欢
南锣鼓巷有什么好玩的
引经据典是什么意思
为美好的世界献上祝福!
智牙拔掉有什么坏处
洗米水洗脸有什么好处
什么电视机质量好
例假期间注意什么
骑行头盔什么牌子好
词不达意的意思
铃铛的意思
猜你喜欢
回馈的意思
什么是px
西安周边有什么好玩的地方
crm是什么意思
h平方米是什么意思
nervous是什么意思
三十万左右买什么车好
cafe是什么意思
齐心协力是什么意思
各司其职的意思