指南生活
首页
美食营养
手工爱好
生活家居
返回
指南生活
首页
美食营养
游戏数码
手工爱好
生活家居
健康养生
运动户外
职场理财
情感交际
母婴教育
时尚美容
知识问答
生活知识
生活百科
搜索
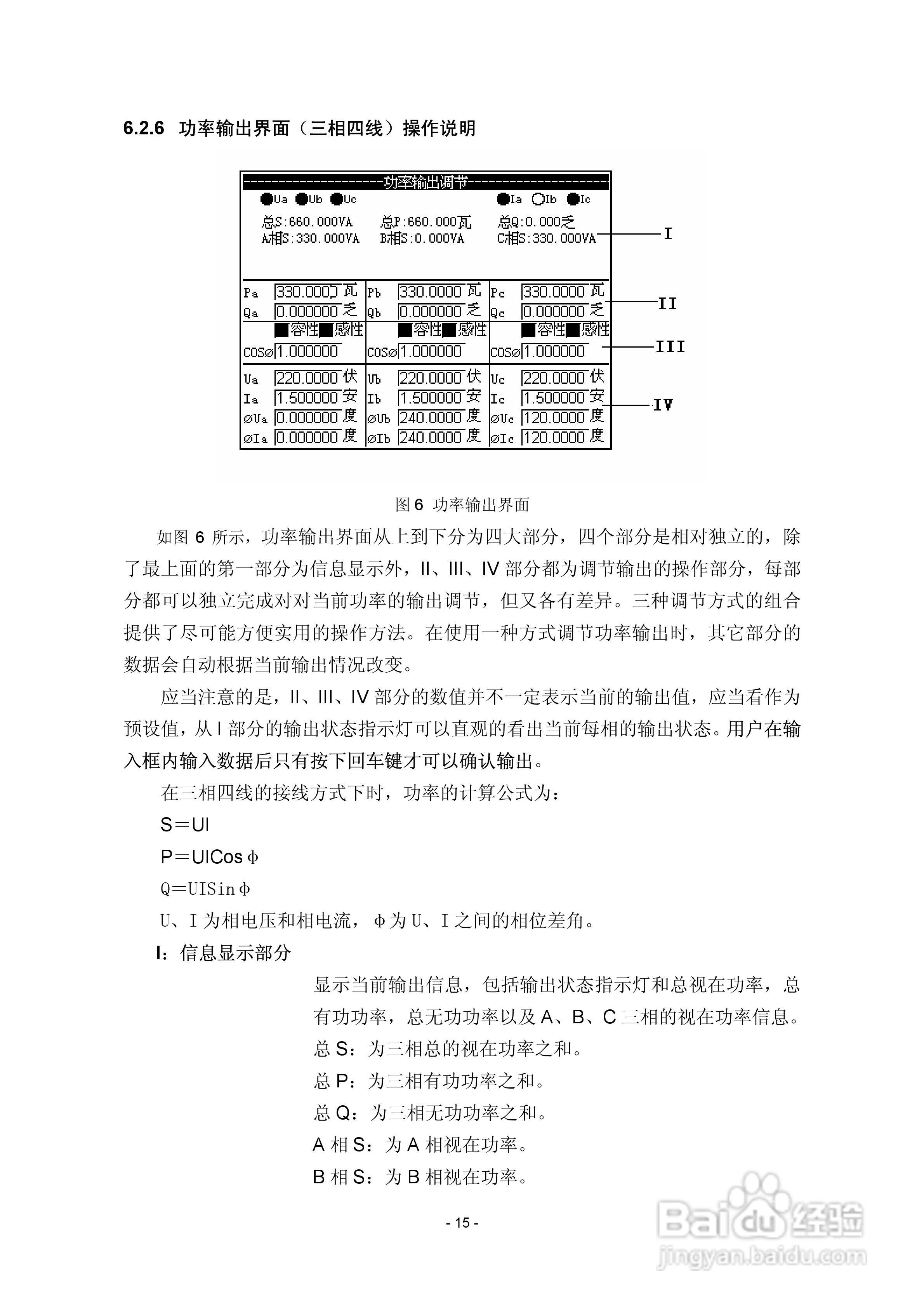
XL803程控标准功率源说明书V3.0:[2]
2026-04-17 15:29:53
本篇为《XL803程控标准功率源说明书V3.0》,主要介绍该产品的使用方法以及常见故障解决方案。
(共篇)
上一篇:
|
下一篇:
声明:
本网站引用、摘录或转载内容仅供网站访问者交流或参考,不代表本站立场,如存在版权或非法内容,请联系站长删除,联系邮箱:site.kefu@qq.com。
相关推荐
WIN8和WIN8.1安装虚拟机VMware Workstation
阅读量:114
如何将grub2 菜单内置?
阅读量:60
禁止休眠删除hiberfil.sys文件方法教程
阅读量:96
怎么查看win11系统的版本号?
阅读量:82
U盘安装Ubuntu Linux物理机
阅读量:49
猜你喜欢
什么叫外包
旷野的意思
勉励的意思
蹉跎是什么意思
宝宝什么时候吃dha
妨夫痣是什么意思
玩王者荣耀用什么手机
三七的作用与功效
投笔从戎的意思
备胎是什么意思
猜你喜欢
异曲同工的意思
life是什么意思
割礼指的是什么
scary是什么意思
花自飘零水自流什么意思
什么是生物学
格力电器什么时候分红
桂圆的作用与功效
梦见青蛙是什么意思
snake是什么意思