指南生活
首页
美食营养
手工爱好
生活家居
返回
指南生活
首页
美食营养
游戏数码
手工爱好
生活家居
健康养生
运动户外
职场理财
情感交际
母婴教育
时尚美容
知识问答
生活知识
搜索
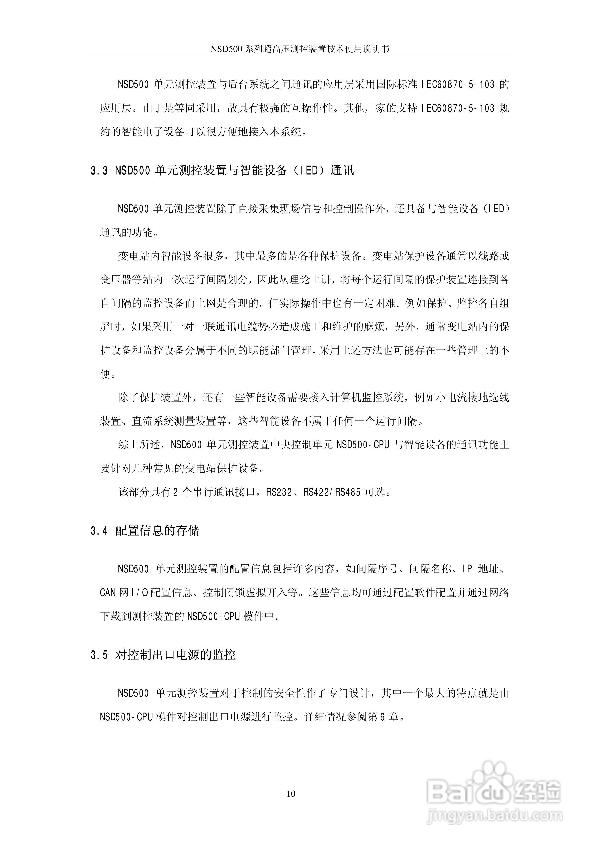
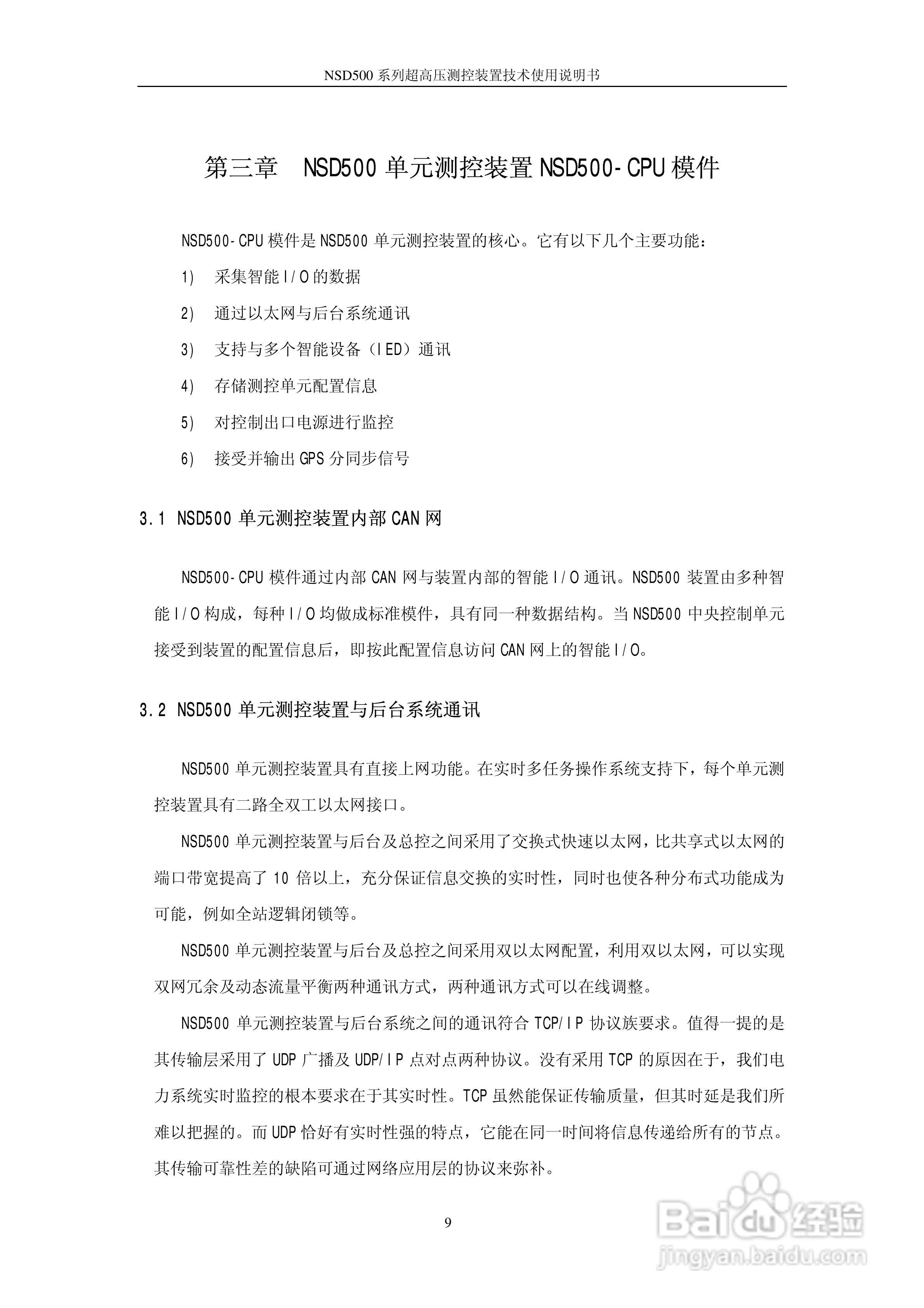
国电南瑞NSD500系列超高压测控装置技术使用说明书:[2]
2026-02-27 18:27:13
本篇为《国电南瑞NSD500系列超高压测控装置技术使用说明书》,主要介绍该产品的使用方法以及常见故障解决方案。
(共篇)
上一篇:
|
下一篇:
声明:
本网站引用、摘录或转载内容仅供网站访问者交流或参考,不代表本站立场,如存在版权或非法内容,请联系站长删除,联系邮箱:site.kefu@qq.com。
相关推荐
国电南瑞NSD500系列超高压测控装置技术使用说明书:[5]
阅读量:136
NSD500V超高压测控装置使用说明书:[2]
阅读量:135
NSD500V超高压测控装置使用说明书:[3]
阅读量:38
NSD500V超高压测控装置使用说明书:[5]
阅读量:102
NSD500V超高压测控装置使用说明书:[7]
阅读量:154
猜你喜欢
cellular版是什么意思
wan口未连接是什么意思
痛苦的近义词是什么
什么是公积金
扬程是什么意思
天猫积分有什么用
梦见棺材是什么意思
bl是什么意思
exercise是什么意思
什么的枫叶
猜你喜欢
玻尿酸是什么
八加一笔是什么字
行政工作主要负责什么
什么的图画
什么醒酒
什么是情人
浮萍是什么意思
假如时光倒流我能做什么是什么歌
头皮痒是什么原因
内存频率高有什么好处