指南生活
首页
美食营养
手工爱好
生活家居
返回
指南生活
首页
美食营养
游戏数码
手工爱好
生活家居
健康养生
运动户外
职场理财
情感交际
母婴教育
时尚美容
知识问答
生活知识
搜索
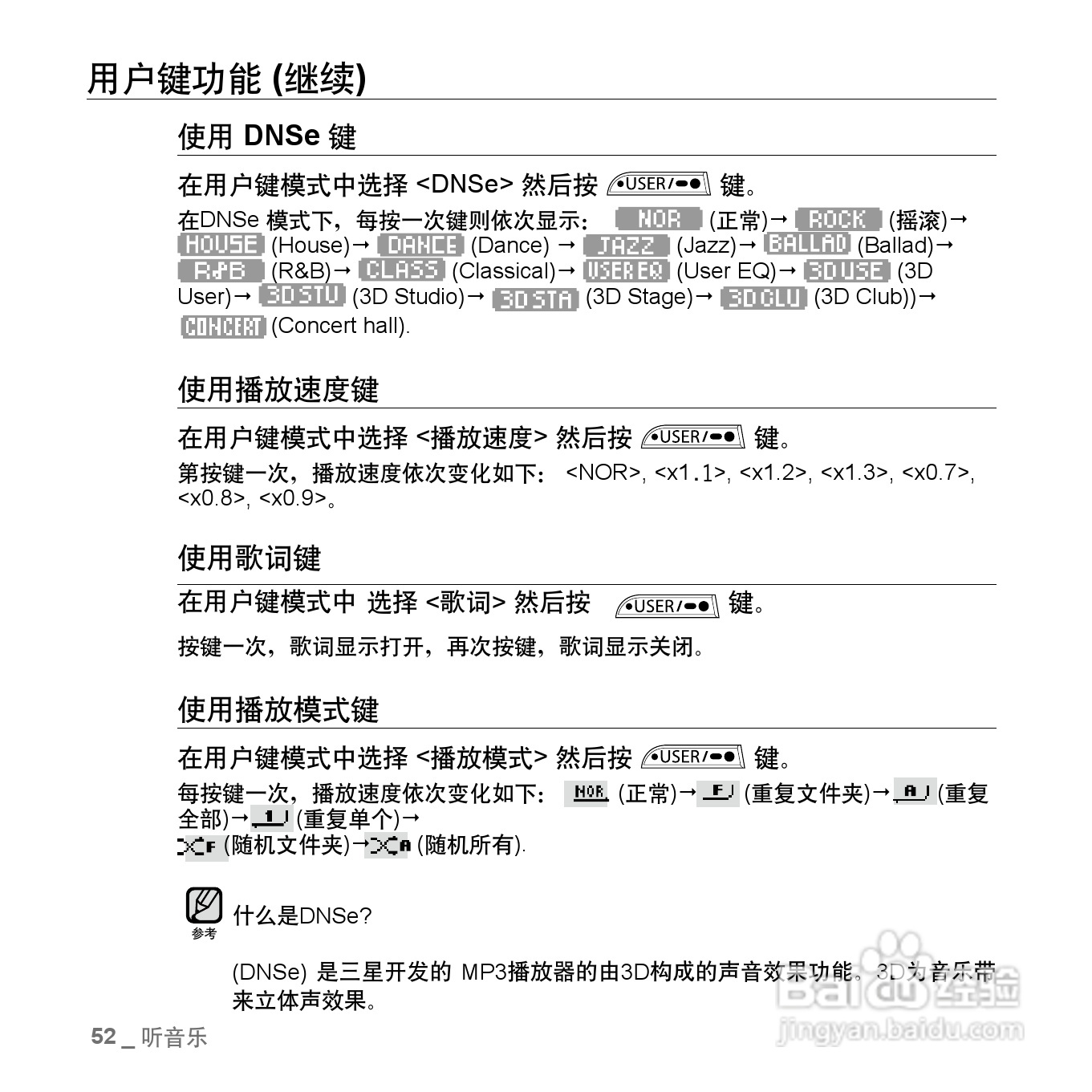
三星YP-U3ZW MP3播放器使用说明书:[6]
2025-12-27 01:25:40
本篇为《三星YP-U3ZW MP3播放器使用说明书》,主要介绍该产品的使用方法以及常见故障解决方案。
(共篇)
上一篇:
|
下一篇:
声明:
本网站引用、摘录或转载内容仅供网站访问者交流或参考,不代表本站立场,如存在版权或非法内容,请联系站长删除,联系邮箱:site.kefu@qq.com。
相关推荐
三星YP-K3 MP3播放器使用说明书:[6]
阅读量:161
三星YP-U2 MP3播放器使用说明书:[6]
阅读量:47
三星YP-U5 MP3播放器使用说明书:[6]
阅读量:74
三星YP-MT6 MP3播放器使用说明书:[2]
阅读量:134
三星s8闹钟图标怎么关
阅读量:106
猜你喜欢
退税申请怎么写
设置无线路由器
如何规划大学生活
嘉陵摩托车怎么样
dwg格式怎么打开
梦幻西游魔王怎么加点
lol美服怎么下载
怎么样改wifi密码
野菊花泡水喝的功效
印度旅游攻略
猜你喜欢
伊思红参眼霜怎么样
安徽旅游局
如何写剧本
天翼宽带路由器设置
侠盗飞车5怎么下载
游戏怎么截图
如何申请微粒贷
量比指标线在哪里看
如何拉韧带
兴宁旅游