指南生活
首页
美食营养
手工爱好
生活家居
返回
指南生活
首页
美食营养
游戏数码
手工爱好
生活家居
健康养生
运动户外
职场理财
情感交际
母婴教育
时尚美容
知识问答
生活知识
搜索
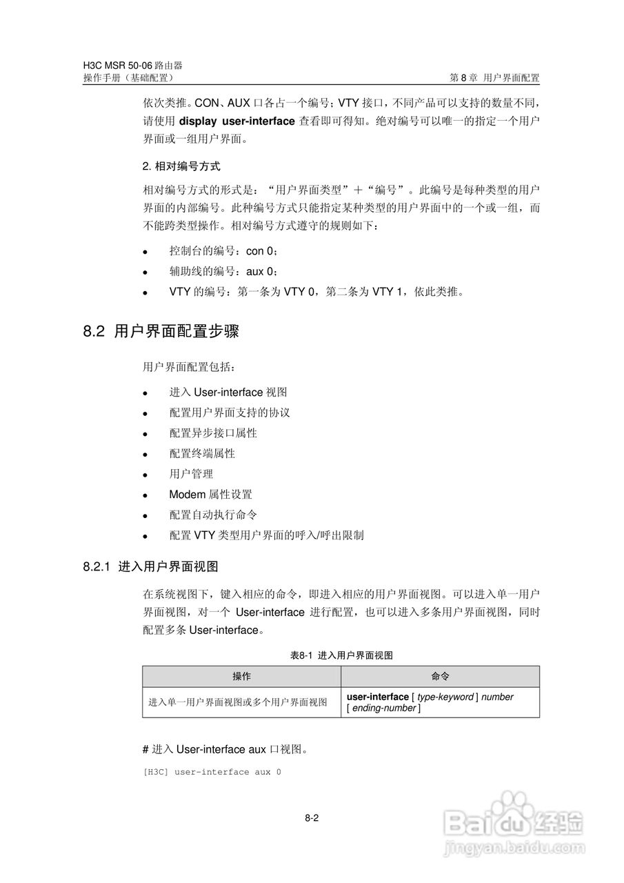
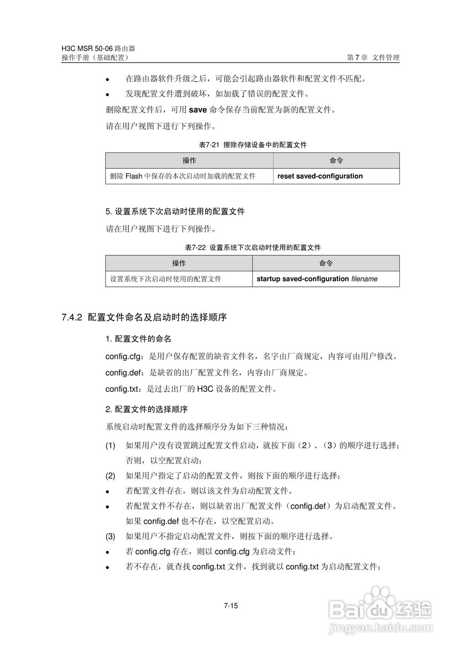
H3C MSR5006路由器操作手册:[11]
2025-12-29 06:10:07
本篇为《H3C MSR5006路由器操作手册》,主要介绍该产品的使用方法以及常见故障解决方案。
(共篇)
上一篇:
|
下一篇:
声明:
本网站引用、摘录或转载内容仅供网站访问者交流或参考,不代表本站立场,如存在版权或非法内容,请联系站长删除,联系邮箱:site.kefu@qq.com。
相关推荐
H3C MSR5006路由器操作手册:[64]
阅读量:143
路由器如何使用
阅读量:127
路由器密码怎么修改
阅读量:104
路由器密码如何设置
阅读量:79
路由器怎么设置密码
阅读量:100
猜你喜欢
ppt怎么换背景
感叹的近义词
我的世界怎么做门
感冒可以吃鸡蛋吗
额头高适合什么发型
我的世界怎么孵龙蛋
短头发怎么扎
淘宝保证金怎么退回
黑眼圈怎么快速消除
粗壮的近义词
猜你喜欢
睡觉老是做梦怎么办
小儿风寒感冒颗粒
怎么看自己的电脑配置
手机u盘怎么打开
短发发型
飘扬的近义词
小学生安全用电常识
古怪的近义词
小男孩发型
感冒怎么办