指南生活
首页
美食营养
手工爱好
生活家居
返回
指南生活
首页
美食营养
游戏数码
手工爱好
生活家居
健康养生
运动户外
职场理财
情感交际
母婴教育
时尚美容
知识问答
生活知识
搜索
东芝Portege R500笔记本电脑使用说明书:[12]
2026-03-02 03:13:39
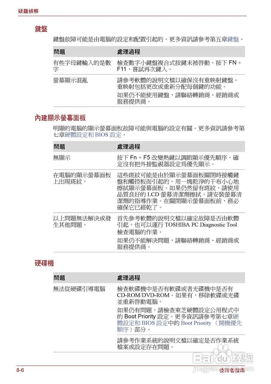
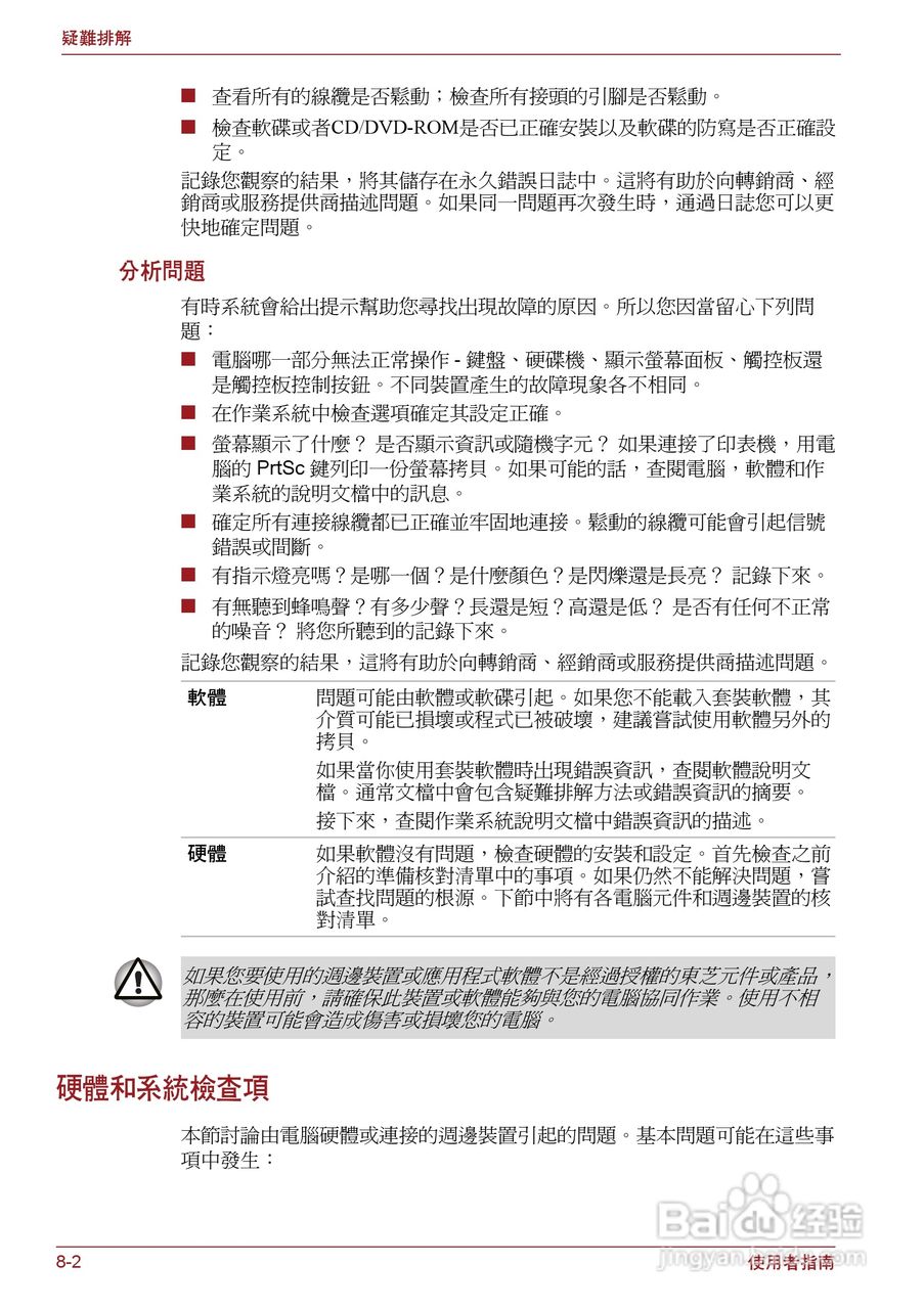
本篇为《东芝Portege R500笔记本电脑使用说明书》,主要介绍该产品的使用方法以及常见故障解决方案。
(共篇)
上一篇:
|
下一篇:
声明:
本网站引用、摘录或转载内容仅供网站访问者交流或参考,不代表本站立场,如存在版权或非法内容,请联系站长删除,联系邮箱:site.kefu@qq.com。
相关推荐
东芝Portege R500笔记本电脑使用说明书:[13]
阅读量:131
东芝Portege R500笔记本电脑使用说明书:[17]
阅读量:94
东芝NB500笔记本电脑使用说明书:[12]
阅读量:21
笔记本电脑摄像头如何打开
阅读量:159
笔记本电脑如何连接wifi
阅读量:142
猜你喜欢
飞蚊症是怎么引起的
我的世界玻璃板怎么做
oppor9s怎么分屏
呼吸困难胸闷气短是怎么回事
夏威夷果怎么开
奕詝怎么读
斯柯达速派怎么样
晚上多梦怎么办
琳怎么死的
怎么修改图片格式
猜你喜欢
excel怎么自动换行
吉利远景怎么样
卡马吉他怎么样
无线网密码忘了怎么办
保险柜怎么开
路由器怎么安装图解
个人自传怎么写
承兑汇票到期怎么兑现
肛瘘怎么治疗
dnf分解机怎么修理