指南生活
首页
美食营养
手工爱好
生活家居
返回
指南生活
首页
美食营养
游戏数码
手工爱好
生活家居
健康养生
运动户外
职场理财
情感交际
母婴教育
时尚美容
知识问答
生活知识
生活百科
搜索
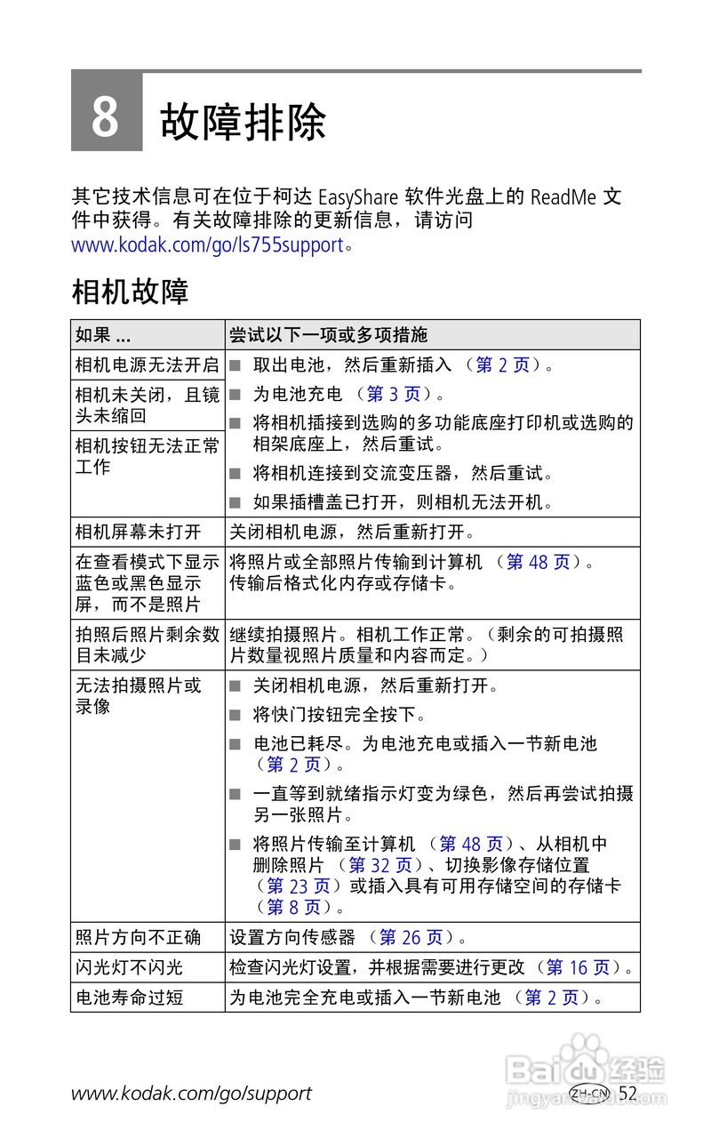
柯达EasyShare LS755变焦数码相机使用说明书:[6]
2026-04-24 23:56:20
本篇为《柯达EasyShare LS755变焦数码相机使用说明书》,主要介绍该产品的使用方法以及常见故障解决方案。
(共篇)
上一篇:
|
下一篇:
声明:
本网站引用、摘录或转载内容仅供网站访问者交流或参考,不代表本站立场,如存在版权或非法内容,请联系站长删除,联系邮箱:site.kefu@qq.com。
相关推荐
柯达EasyShare LS755变焦数码相机使用说明书:[7]
阅读量:43
柯达EasyShare LS755变焦数码相机使用说明书:[4]
阅读量:84
使用说明书封面怎么做
阅读量:181
柯达EasyShare LS755变焦数码相机使用说明书:[2]
阅读量:115
柯达EasyShare LS755变焦数码相机使用说明书:[3]
阅读量:135
猜你喜欢
aip文件怎么打开
藏红花泡水喝的禁忌
如何申请信用卡
年轻人脱发怎么办
蒙特利尔旅游
蜂蜜蛋清面膜怎么做
阿尔卑斯山在哪里
朋友圈晒妈妈说什么好
新宝来怎么样
鼻子上黑头多怎么办
猜你喜欢
路由器网址
新鲜槐花怎么吃
营业执照到期了怎么办
新铁锅使用前如何处理
cf怎么创建战队
顺德旅游景点大全
小米路由器
如何办理银行卡
张大仙在哪里直播
笔记本触摸板怎么设置