指南生活
首页
美食营养
手工爱好
生活家居
返回
指南生活
首页
美食营养
游戏数码
手工爱好
生活家居
健康养生
运动户外
职场理财
情感交际
母婴教育
时尚美容
知识问答
生活知识
生活百科
搜索
索尼HDR-CX190E数码摄相机使用说明书:[8]
2026-04-07 09:32:45
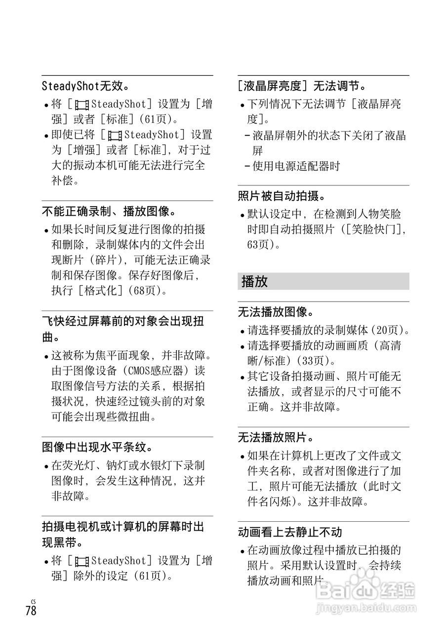
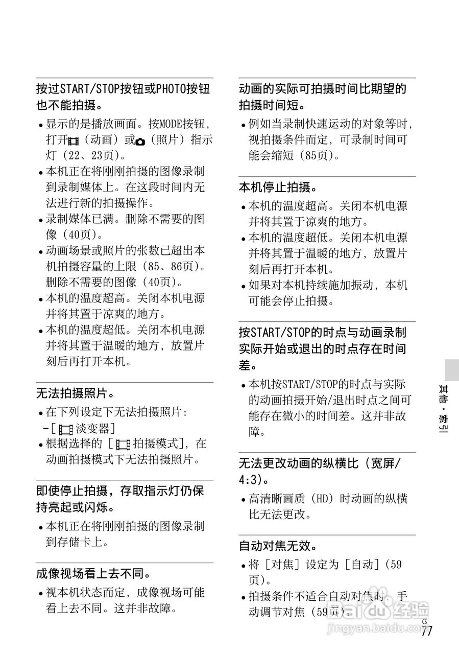
本篇为《索尼HDR-CX190E数码摄相机使用说明书》,主要介绍该产品的使用方法以及常见故障解决方案。
(共篇)
上一篇:
|
下一篇:
声明:
本网站引用、摘录或转载内容仅供网站访问者交流或参考,不代表本站立场,如存在版权或非法内容,请联系站长删除,联系邮箱:site.kefu@qq.com。
相关推荐
索尼HDR-CX190E数码摄相机使用说明书:[11]
阅读量:28
索尼a7微单使用技巧
阅读量:117
索尼HDR-CX250E数码摄相机使用说明书:[1]
阅读量:68
索尼HDR-CX250E数码摄相机使用说明书:[2]
阅读量:128
索尼HDR-CX250E数码摄相机使用说明书:[4]
阅读量:144
猜你喜欢
小炒肉的做法
眼睛模糊看不清是怎么回事
馄饨怎么包
衍怎么读
公积金怎么提取
大黄花鱼的家常做法
烤箱烤鸡翅的做法
阿胶的做法
金桔柠檬茶的做法
陟怎么读
猜你喜欢
皮蛋瘦肉粥的做法
酱猪蹄的家常做法
鲫鱼做法
下划线在键盘上怎么打
咸鸭蛋怎么腌制才出油好吃
医保卡怎么办理
抖音视频怎么去掉抖音的水印
饺子怎么煮
白菜豆腐汤的做法
藕粉的做法