指南生活
首页
美食营养
手工爱好
生活家居
返回
指南生活
首页
美食营养
游戏数码
手工爱好
生活家居
健康养生
运动户外
职场理财
情感交际
母婴教育
时尚美容
知识问答
生活知识
搜索
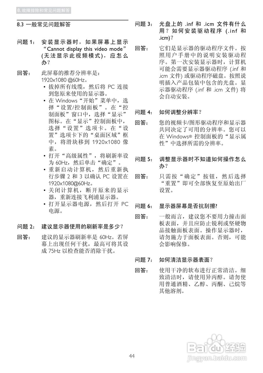
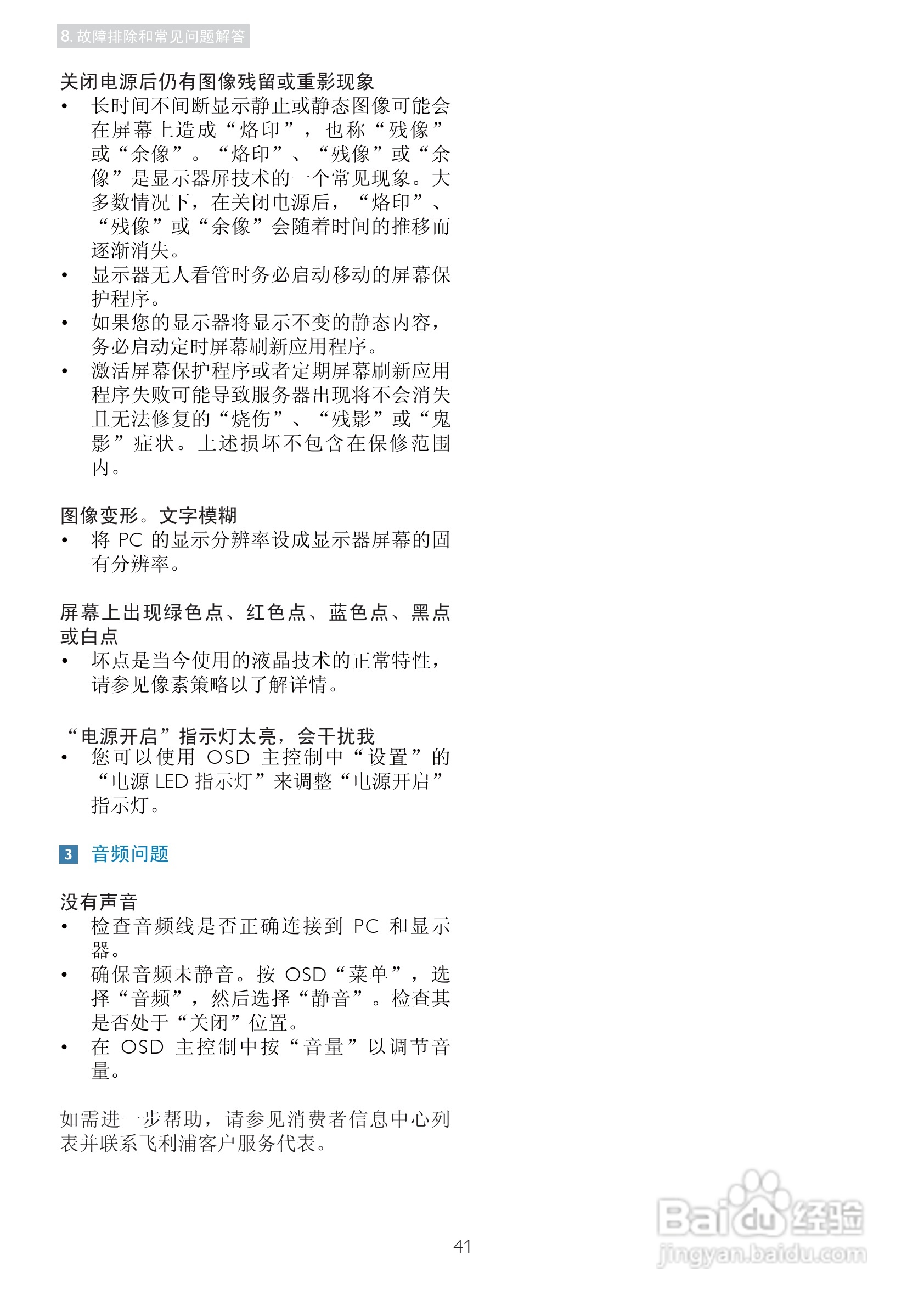
PHILIPS 248C3L显示器用户手册:[5]
2025-12-22 10:42:25
(共篇)
上一篇:
声明:
本网站引用、摘录或转载内容仅供网站访问者交流或参考,不代表本站立场,如存在版权或非法内容,请联系站长删除,联系邮箱:site.kefu@qq.com。
相关推荐
PHILIPS 228C3L显示器用户手册:[5]
阅读量:114
PHILIPS 228C3L显示器用户手册:[3]
阅读量:76
PHILIPS 220P2显示器用户手册:[5]
阅读量:56
显示器帧数设置
阅读量:116
显示器的声音怎么设置
阅读量:69
猜你喜欢
白驹过隙是什么意思
油嘴滑舌的意思
wrong是什么意思
专本套读是什么意思
送男人什么生日礼物
纸老虎的意思
might是什么意思
菜市场卖什么最赚钱
778是什么意思
什么是高送转股票
猜你喜欢
行色匆匆的意思
冗长的意思
猎奇是什么意思
威慑的意思
写我学会了什么的作文
上善若水是什么意思
华子是什么意思
wow是什么意思
送朋友什么生日礼物
堡垒的意思