指南生活
首页
美食营养
手工爱好
生活家居
返回
指南生活
首页
美食营养
游戏数码
手工爱好
生活家居
健康养生
运动户外
职场理财
情感交际
母婴教育
时尚美容
知识问答
生活知识
生活百科
搜索
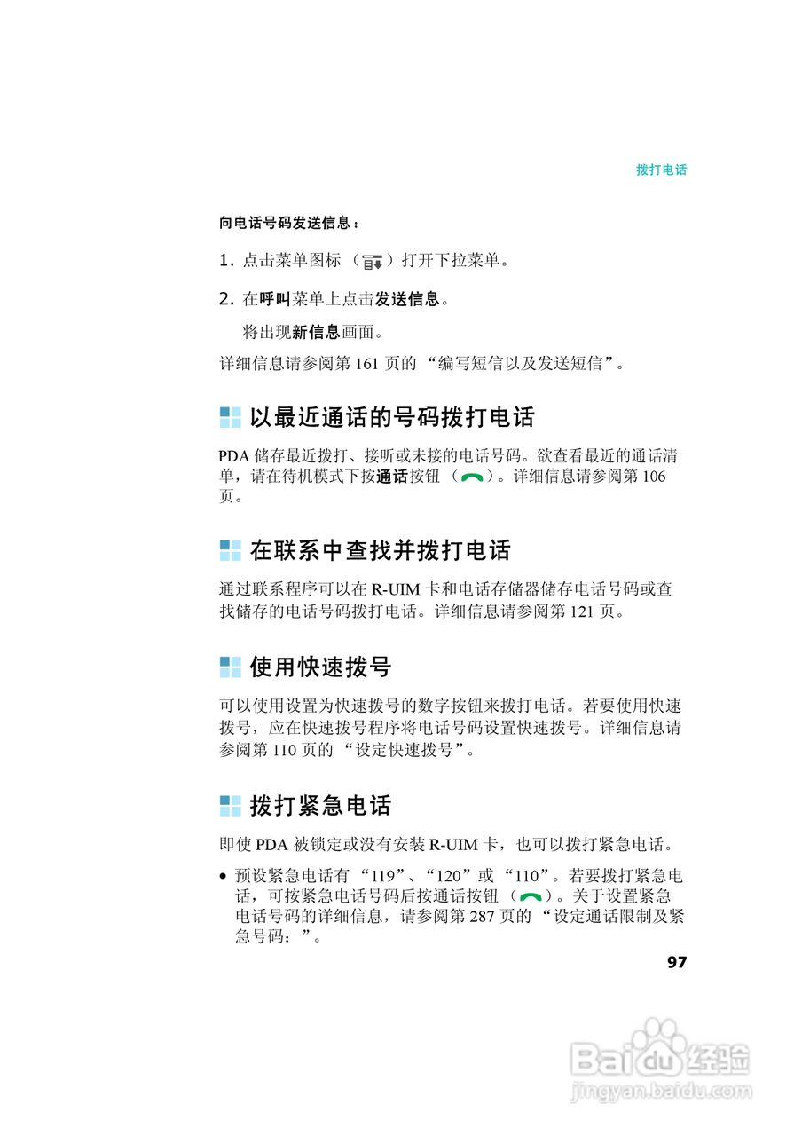
三星SCH-I539手机使用说明书:[10]
2026-05-10 03:28:43
(共篇)
上一篇:
|
下一篇:
声明:
本网站引用、摘录或转载内容仅供网站访问者交流或参考,不代表本站立场,如存在版权或非法内容,请联系站长删除,联系邮箱:site.kefu@qq.com。
相关推荐
三星SCH-I539手机使用说明书:[19]
阅读量:182
三星SCH-I539手机使用说明书:[34]
阅读量:169
手机如何查看已连接wifi的密码
阅读量:110
手机如何登陆网页电脑版淘宝
阅读量:94
手机怎么给视频添加音乐的三种方法
阅读量:141
猜你喜欢
健康有效的减肥方法
backspace怎么读
电子眼违章怎么处理
游戏开发物语攻略
不吃晚餐减肥
黑龙江农业工程职业学院怎么样
仙剑一攻略
怎么才能快速减肥
手机微博水印怎么设置
华少怎么了
猜你喜欢
延禧攻略大结局
qq误删好友怎么恢复
休闲西服搭配
吃什么水果减肥
金德管怎么样
机械迷城攻略
韩国悦诗风吟怎么样
减肥瘦身食谱
恋与制作人攻略
吃红薯减肥还是发胖