指南生活
首页
美食营养
手工爱好
生活家居
返回
指南生活
首页
美食营养
游戏数码
手工爱好
生活家居
健康养生
运动户外
职场理财
情感交际
母婴教育
时尚美容
知识问答
生活知识
搜索
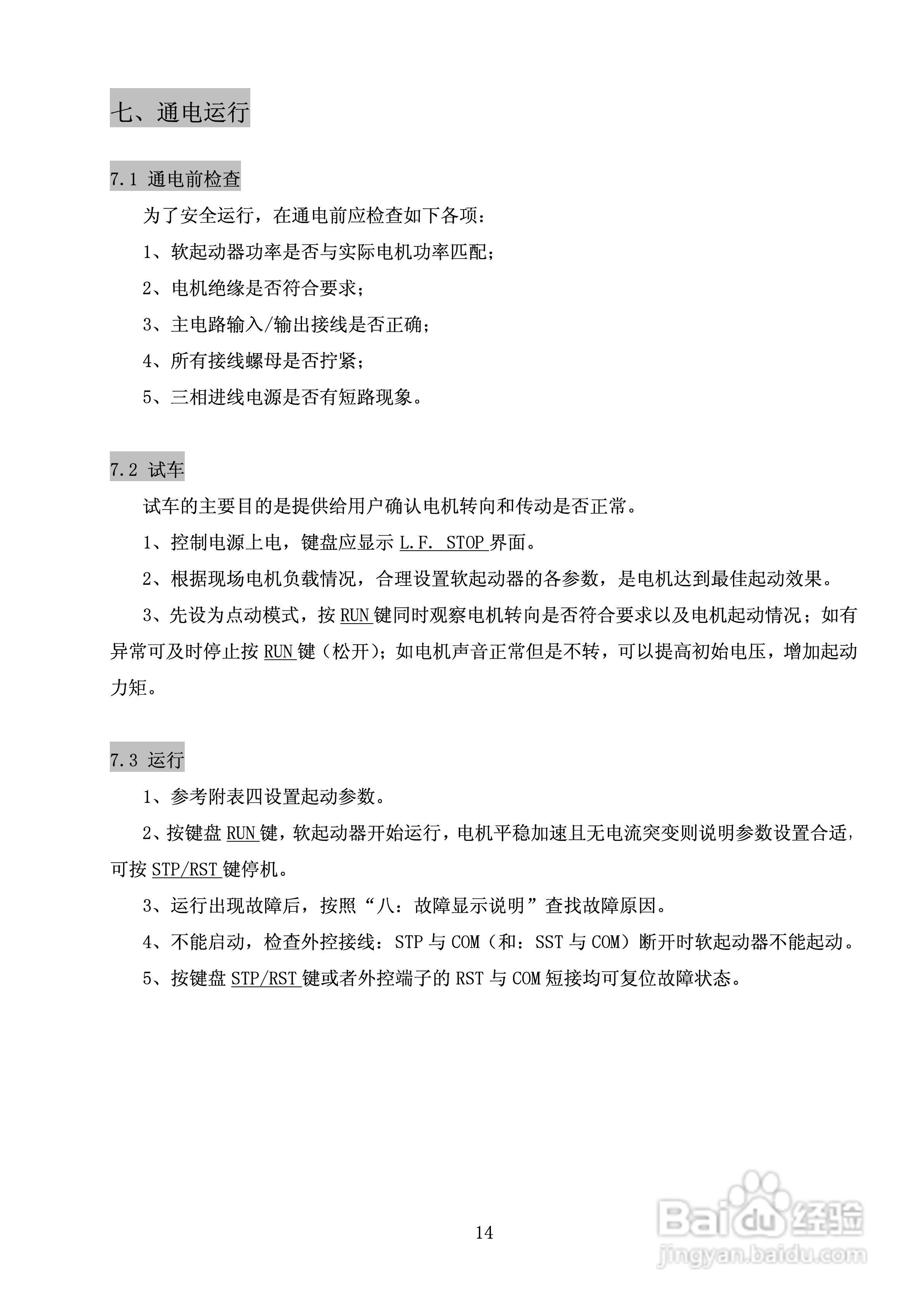
西丰电气MSS560L-3型软起动器用户手册:[2]
2026-01-02 20:14:19
本篇为《西丰电气MSS560L-3型软起动器用户手册》,主要介绍该产品的使用方法以及常见故障解决方案。
(共篇)
上一篇:
|
下一篇:
声明:
本网站引用、摘录或转载内容仅供网站访问者交流或参考,不代表本站立场,如存在版权或非法内容,请联系站长删除,联系邮箱:site.kefu@qq.com。
相关推荐
风雨过后,遇见阳光,才是生活常态,
阅读量:103
家常菜之芹菜炒腰果
阅读量:126
爸爸姓车妈妈姓李怎么起3个字的
阅读量:179
在线理财投资怎么做
阅读量:174
避孕药的危害
阅读量:74
猜你喜欢
emoji是什么意思
祝福老师的话简短
safety是什么意思
egg是什么意思
嗷嗷待哺的意思
九浅一深是什么意思
health是什么意思
祝福中国
什么电子狗最好用
恭喜乔迁的祝福语
猜你喜欢
上大学要带什么
indeed是什么意思
什么视频软件最好用
被芯什么牌子好
什么是swot模型
果酸换肤是什么意思
一行白鹭上青天的意思
上海进博会是什么时间
小池古诗意思
吃火龙果有什么坏处