指南生活
首页
美食营养
手工爱好
生活家居
返回
指南生活
首页
美食营养
游戏数码
手工爱好
生活家居
健康养生
运动户外
职场理财
情感交际
母婴教育
时尚美容
知识问答
生活知识
生活百科
搜索
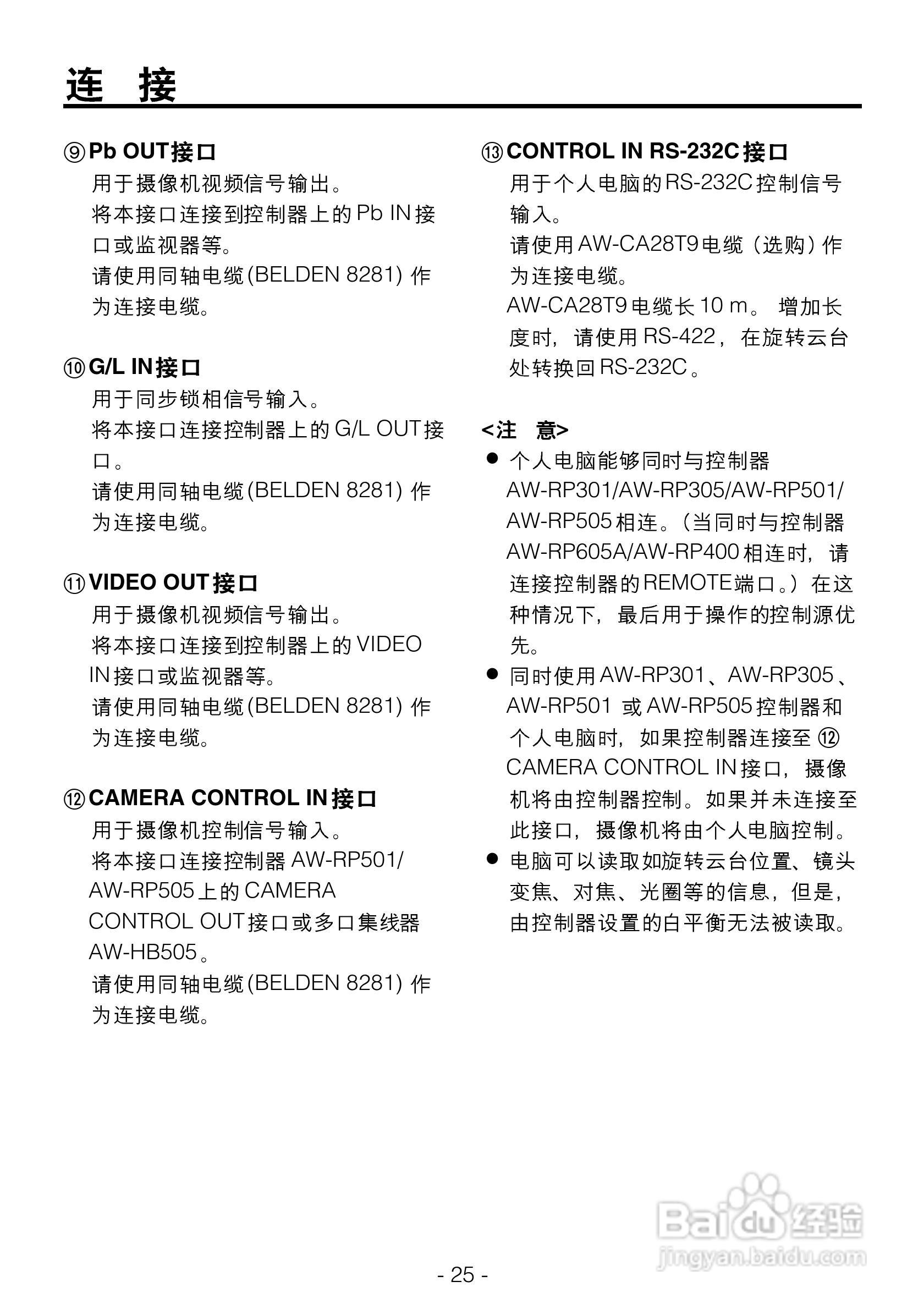
松下AW-PH360L室内旋转云台操作手册:[3]
2026-03-28 11:23:35
本篇为《松下AW-PH360L室内旋转云台操作手册》,主要介绍该产品的使用方法以及常见故障解决方案。
(共篇)
上一篇:
|
下一篇:
声明:
本网站引用、摘录或转载内容仅供网站访问者交流或参考,不代表本站立场,如存在版权或非法内容,请联系站长删除,联系邮箱:site.kefu@qq.com。
相关推荐
松下AW-PH360L室内旋转云台操作手册:[6]
阅读量:169
飞宇G3云台怎么用
阅读量:163
如何安装照相机云台
阅读量:180
三脚架云台是什么
阅读量:135
【手持云台教学】灵眸Osmo手机云台教程
阅读量:94
猜你喜欢
扁桃体炎怎么办
家常红烧肉的做法
有皱纹怎么办
孩子的教育方式和方法
鸡肉怎么炒好吃
写植物传播种子的方法
怎么办理港澳通行证
灰指甲治疗方法
代码大全
怎么用wps制作表格
猜你喜欢
酱猪蹄的家常做法
鸡皮肤怎么办
我的世界萤石怎么做
现代悦动怎么样
办信用卡最快的方法
狗狗吐黄水怎么回事
黑板报设计图案大全
煞笔用英语怎么说
邮政贷款怎么贷
halloween怎么读