指南生活
首页
美食营养
手工爱好
生活家居
返回
指南生活
首页
美食营养
游戏数码
手工爱好
生活家居
健康养生
运动户外
职场理财
情感交际
母婴教育
时尚美容
知识问答
生活知识
生活百科
搜索
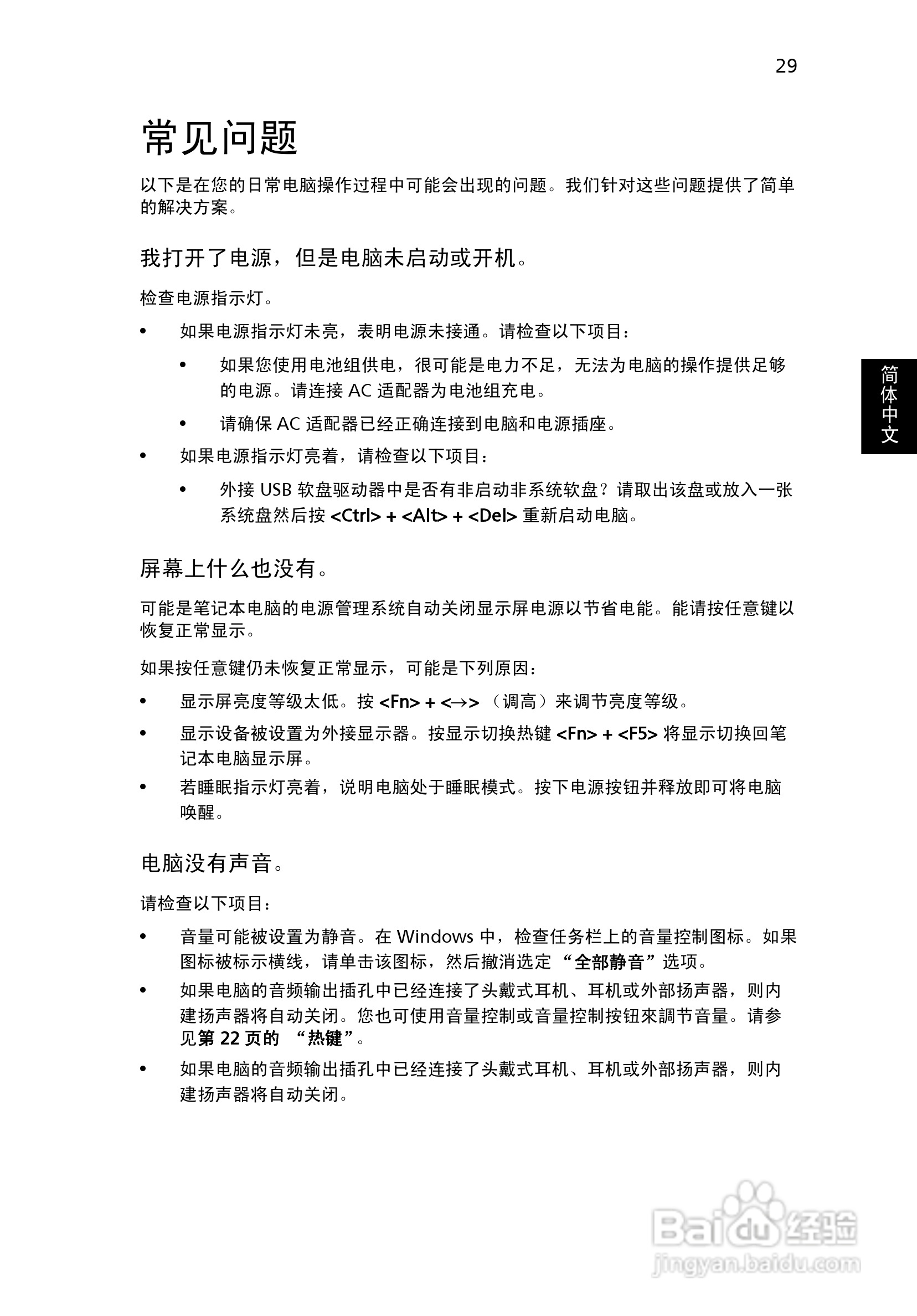
ACER宏基Aspire 5335笔记本说明书:[5]
2026-05-05 14:03:47
本篇为《ACER宏基Aspire 5335笔记本说明书》,主要介绍该产品的使用方法以及常见故障解决方案。
(共篇)
上一篇:
|
下一篇:
声明:
本网站引用、摘录或转载内容仅供网站访问者交流或参考,不代表本站立场,如存在版权或非法内容,请联系站长删除,联系邮箱:site.kefu@qq.com。
相关推荐
ACER宏基Aspire 5335笔记本说明书:[9]
阅读量:101
ACER宏基Aspire 5910笔记本说明书:[5]
阅读量:23
ACER宏基Aspire 1800笔记本说明书:[5]
阅读量:94
ACER宏基Aspire 5920G笔记本说明书:[5]
阅读量:157
宏基Acer Aspire 4530拆机教程
阅读量:94
猜你喜欢
含苞欲放是什么意思
祝福孩子成长的话
微商卖什么赚钱
andy是什么意思
母亲节祝福语
毕福剑到底说了什么
茱莉蔻适合什么年龄
我的世界漏斗有什么用
一目十行的意思
惠存的意思
猜你喜欢
股票中签是什么意思
屡试不爽是什么意思
八月十五又称什么节
扬眉吐气的扬是什么意思
轻工辅料都包括什么
不耻下问是什么意思
鞍前马后是什么意思
monster是什么意思
otg连接是什么意思
血崩是什么意思