指南生活
首页
美食营养
手工爱好
生活家居
返回
指南生活
首页
美食营养
游戏数码
手工爱好
生活家居
健康养生
运动户外
职场理财
情感交际
母婴教育
时尚美容
知识问答
生活知识
搜索
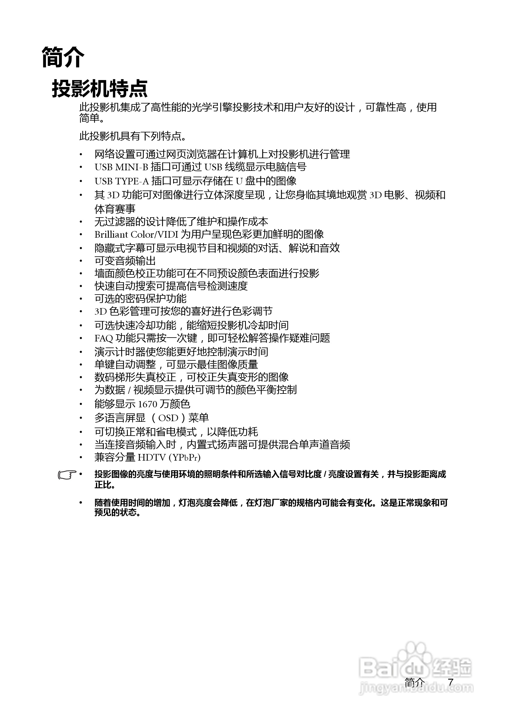
明基MS614投影机使用说明书:[1]
2025-12-31 04:17:34
本篇为《明基MS614投影机使用说明书》,主要介绍该产品的使用方法以及常见故障解决方案。
(共篇)
下一篇:
声明:
本网站引用、摘录或转载内容仅供网站访问者交流或参考,不代表本站立场,如存在版权或非法内容,请联系站长删除,联系邮箱:site.kefu@qq.com。
相关推荐
纸嫁衣通关攻略#校园分享#
阅读量:153
哈啰出行怎么成为合伙人
阅读量:185
奥运会直播去哪看
阅读量:30
爱奇艺会员共享怎么弄
阅读量:143
玫瑰花图片设计
阅读量:27
猜你喜欢
thief是什么意思
什么是忧郁症
出台是什么意思
群p是什么意思
坚持不懈意思
辣木子有什么作用
什么网游赚钱
什么手机好用又便宜
生日祝福语长辈
五十岁生日祝福语
猜你喜欢
巡视员是干什么的
introduce是什么意思
book是什么意思
春天什么花开
什么是evd
抽噎的意思
item是什么意思
心率不齐有什么症状
橱柜柜门什么材质好
沟水汩汩什么意思