指南生活
首页
美食营养
手工爱好
生活家居
返回
指南生活
首页
美食营养
游戏数码
手工爱好
生活家居
健康养生
运动户外
职场理财
情感交际
母婴教育
时尚美容
知识问答
生活知识
搜索
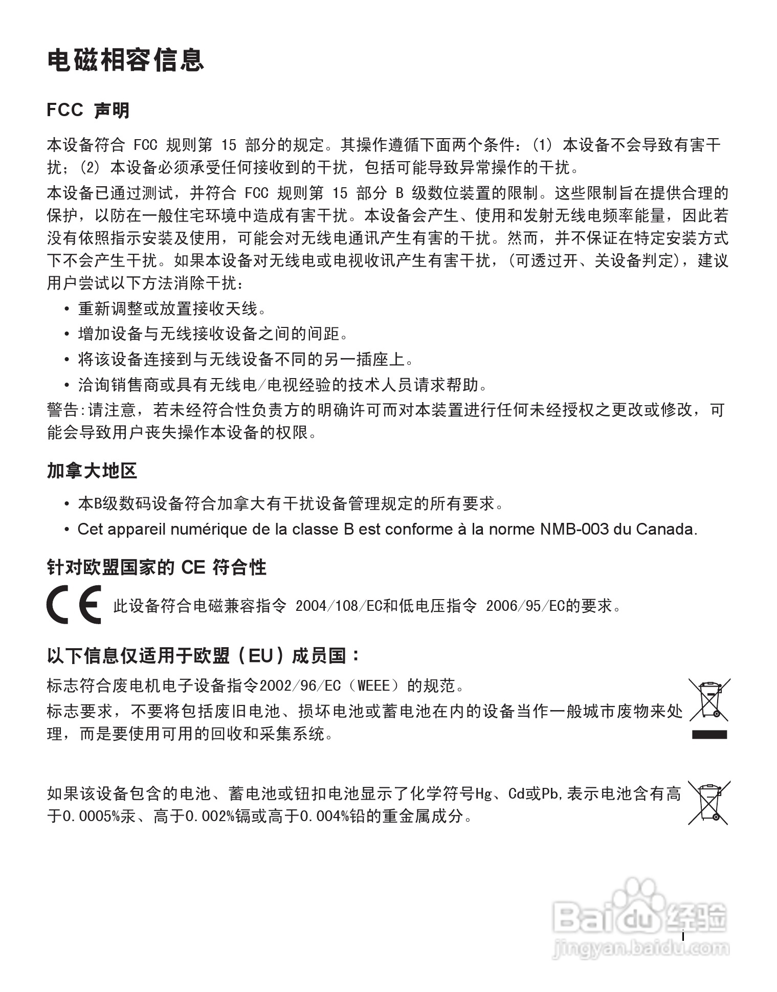
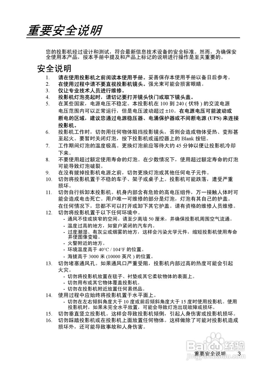
优派PJD5211投影机使用说明书:[1]
2025-12-29 05:08:08
本篇为《优派PJD5211投影机使用说明书》,主要介绍该产品的使用方法以及常见故障解决方案。
(共篇)
下一篇:
声明:
本网站引用、摘录或转载内容仅供网站访问者交流或参考,不代表本站立场,如存在版权或非法内容,请联系站长删除,联系邮箱:site.kefu@qq.com。
相关推荐
优派PJD5211投影机使用说明书:[2]
阅读量:20
优派PJD5211投影机使用说明书:[3]
阅读量:84
优派PJD5231投影机使用说明书:[1]
阅读量:58
优派PJD5223投影机使用说明书:[1]
阅读量:115
使用说明书封面怎么做
阅读量:133
猜你喜欢
肠癌放屁特点
五一旅游景点
孕妇可以喝绿茶吗
大肚腩怎么减
石家庄旅游学校
煤气灶不打火怎么办
兔子可以喝水吗
海边旅游景点排行
怎么开眼角
无线网信号差怎么办
猜你喜欢
架子鼓谱怎么看
女人安全期怎么算
西方文化的特点
宜昌旅游景点介绍
美国旅游签证有效期
住房公积金交多久可以贷款买房
西南财经大学天府学院怎么样
贵港旅游
恩施旅游
索尼a6000怎么样