指南生活
首页
美食营养
手工爱好
生活家居
返回
指南生活
首页
美食营养
游戏数码
手工爱好
生活家居
健康养生
运动户外
职场理财
情感交际
母婴教育
时尚美容
知识问答
生活知识
搜索
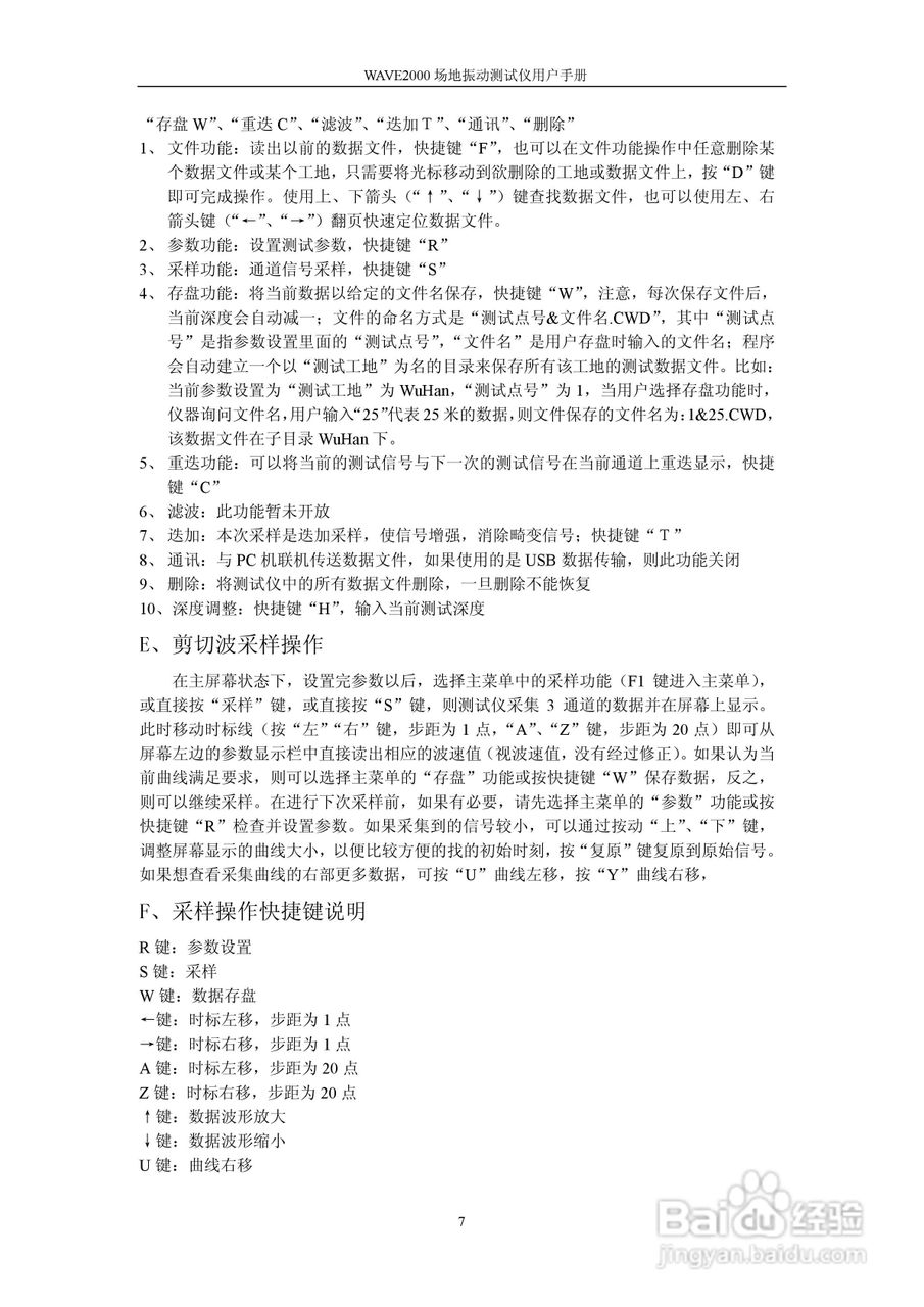
WAVE2000场地振动测试仪用户手册:[2]
2025-12-31 07:59:05
本篇为《WAVE2000场地振动测试仪用户手册》,主要介绍该产品的使用方法以及常见故障解决方案。
(共篇)
上一篇:
|
下一篇:
声明:
本网站引用、摘录或转载内容仅供网站访问者交流或参考,不代表本站立场,如存在版权或非法内容,请联系站长删除,联系邮箱:site.kefu@qq.com。
相关推荐
WAVE2000场地振动测试仪用户手册:[5]
阅读量:24
TOPCITY温度曲线测试仪用户手册:[2]
阅读量:90
开关特性测试仪如何测试电压?
阅读量:38
振动给料机运行环境及工作原理
阅读量:185
振动给料机的工作过程
阅读量:59
猜你喜欢
三个鬼念什么
对标是什么意思
死而后已的已是什么意思
我发现了什么作文
耳鸣是什么原因引起的怎么治疗
什么提示你怀了男宝宝
睡觉多梦是什么原因
颓废是什么意思
什么是关联词
王者荣耀这个赛季什么时候结束
猜你喜欢
5月23日是什么星座
莆田系医院是什么意思
青岛有什么大学
icp是什么
事业单位是什么意思
大智若愚是什么意思
ws是什么意思
红颜知己是什么意思
wife什么意思
铁观音是什么茶