指南生活
首页
美食营养
手工爱好
生活家居
返回
指南生活
首页
美食营养
游戏数码
手工爱好
生活家居
健康养生
运动户外
职场理财
情感交际
母婴教育
时尚美容
知识问答
生活知识
生活百科
搜索
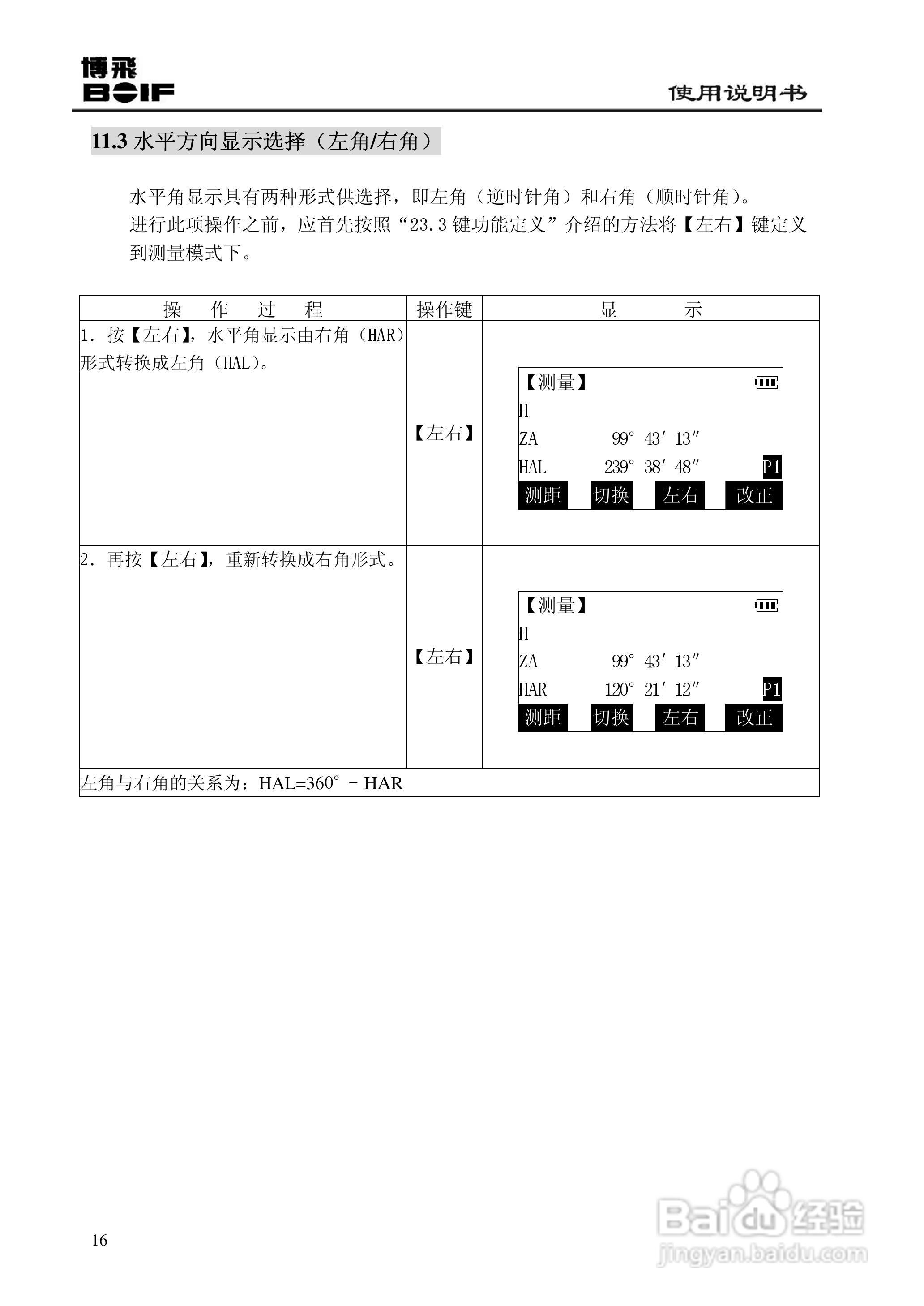
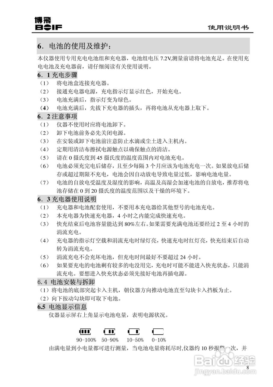
博飞BTS800系列全站仪说明书:[2]
2026-04-23 10:10:31
本篇为《博飞BTS800系列全站仪说明书》,主要介绍该产品的使用方法以及常见故障解决方案。
(共篇)
下一篇:
声明:
本网站引用、摘录或转载内容仅供网站访问者交流或参考,不代表本站立场,如存在版权或非法内容,请联系站长删除,联系邮箱:site.kefu@qq.com。
相关推荐
Auto CAD 2013 简单三维教程:[9]坐标系
阅读量:91
CAD怎么使用相机功能
阅读量:36
CAD漏斗怎么划
阅读量:97
CAD如何任意变换UCS坐标轴
阅读量:185
CAD问题详细解决:[2]CAD新建命令无效怎么办
阅读量:54
猜你喜欢
心宽体胖什么意思
竹子的作用
过犹不及的意思
灵芝孢子粉的功效作用及禁忌
海南有什么好玩的地方
梦见手表是什么意思
国行是什么意思
牛黄解毒片的作用
好逸恶劳是什么意思
蜂胶胶囊什么牌子好
猜你喜欢
注册资本是什么意思
颜宁为什么要去美国
审计的作用
小荷才露尖尖角早有蜻蜓立上头的意思
我找到了什么作文
委婉是什么意思
forget是什么意思
树有什么作用
关内关外什么意思
结婚红包上写什么