指南生活
首页
美食营养
手工爱好
生活家居
返回
指南生活
首页
美食营养
游戏数码
手工爱好
生活家居
健康养生
运动户外
职场理财
情感交际
母婴教育
时尚美容
知识问答
生活知识
搜索
戴尔Inspiron 600m笔记本电脑使用说明书:[7]
2025-12-08 15:24:21
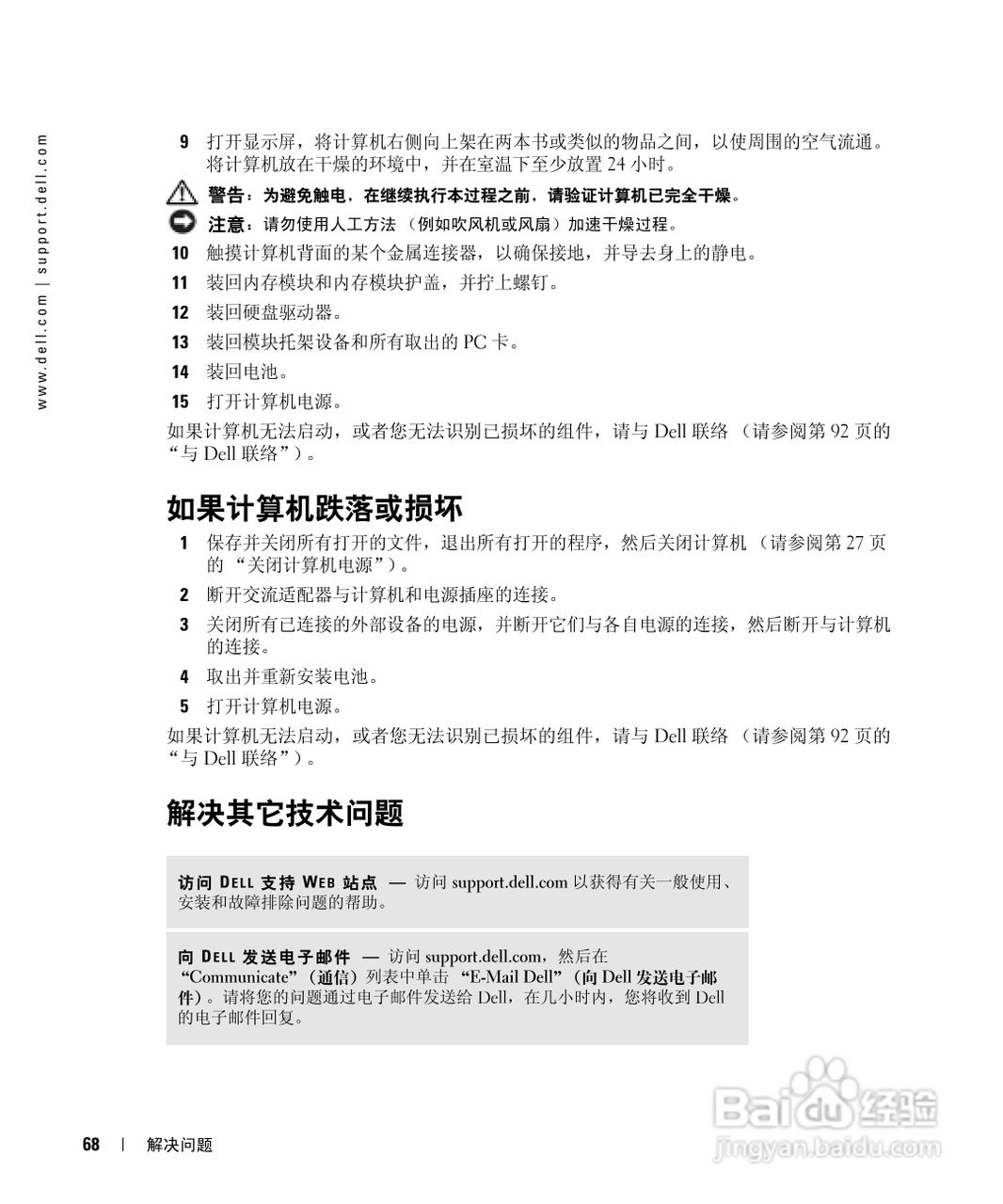
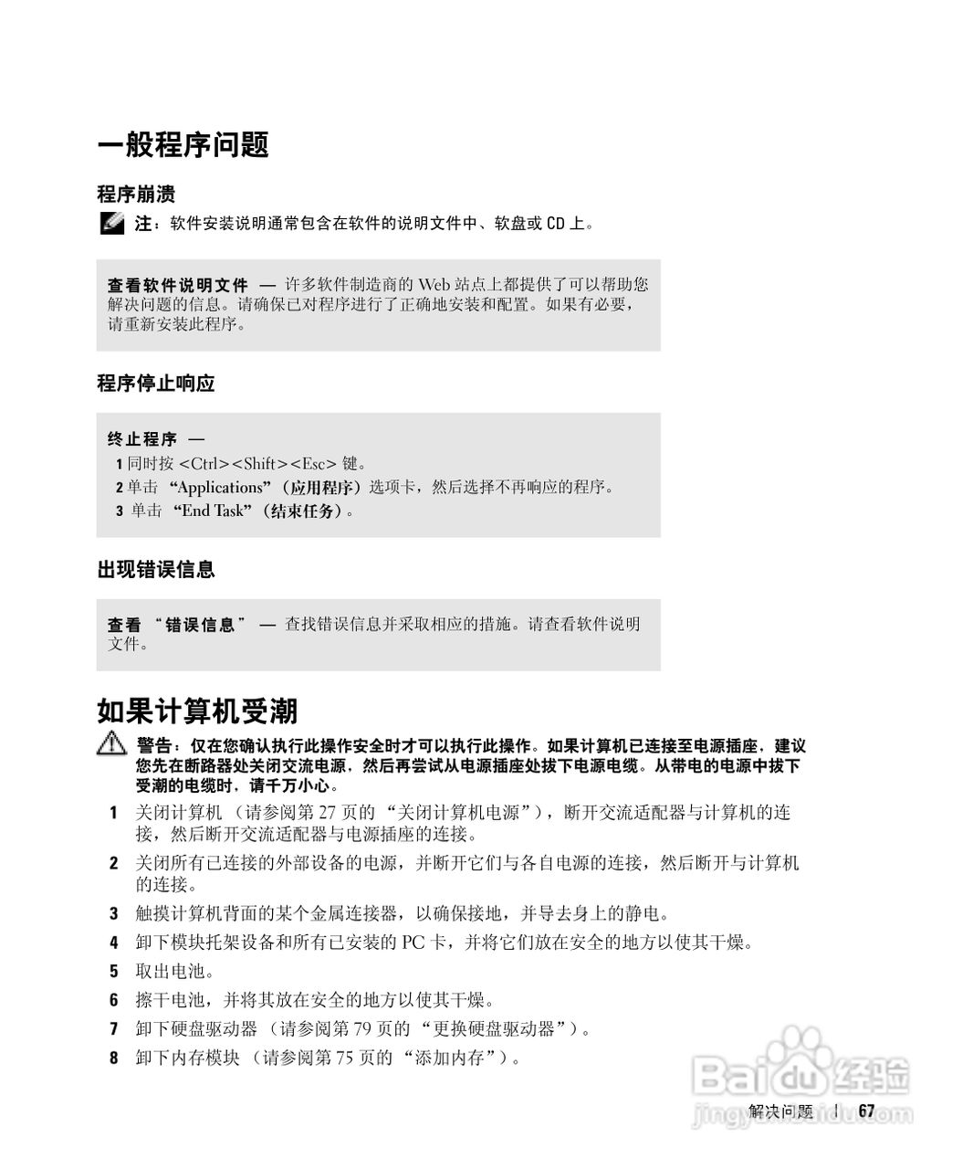
本篇为《戴尔Inspiron 600m笔记本电脑使用说明书》,主要介绍该产品的使用方法以及常见故障解决方案。
(共篇)
上一篇:
|
下一篇:
声明:
本网站引用、摘录或转载内容仅供网站访问者交流或参考,不代表本站立场,如存在版权或非法内容,请联系站长删除,联系邮箱:site.kefu@qq.com。
相关推荐
DELL戴尔Inspiron 600m笔记本电脑使用说明书:[7]
阅读量:27
DELL戴尔Inspiron 600m笔记本电脑使用说明书:[1]
阅读量:118
DELL戴尔Inspiron 600m笔记本电脑使用说明书:[4]
阅读量:49
戴尔inspiron15 7567游戏本开箱晒物
阅读量:89
DELL戴尔Inspiron 600m笔记本电脑使用说明书:[11]
阅读量:170
猜你喜欢
wifi已连接不可上网是什么原因
如何祛除疤痕
兰州城市学院怎么样
brt是什么意思
哈尔滨科学技术职业学院怎么样
伦敦生活
5s越狱后怎么恢复
电脑发热怎么办
call是什么意思
飞鹤奶粉怎么样啊
猜你喜欢
如何配眼镜
如何发面蒸馒头
如何治疗失眠多梦
生活需要快乐
越发的近义词是什么
高校是什么意思
诛仙3无双城怎么去
儿童手足口病怎么治
dnf天界怎么去
生活与命运