指南生活
首页
美食营养
手工爱好
生活家居
返回
指南生活
首页
美食营养
游戏数码
手工爱好
生活家居
健康养生
运动户外
职场理财
情感交际
母婴教育
时尚美容
知识问答
生活知识
生活百科
搜索
卡西欧 EX-ZR1000数码相机说明书:[20]
2026-03-25 06:52:51
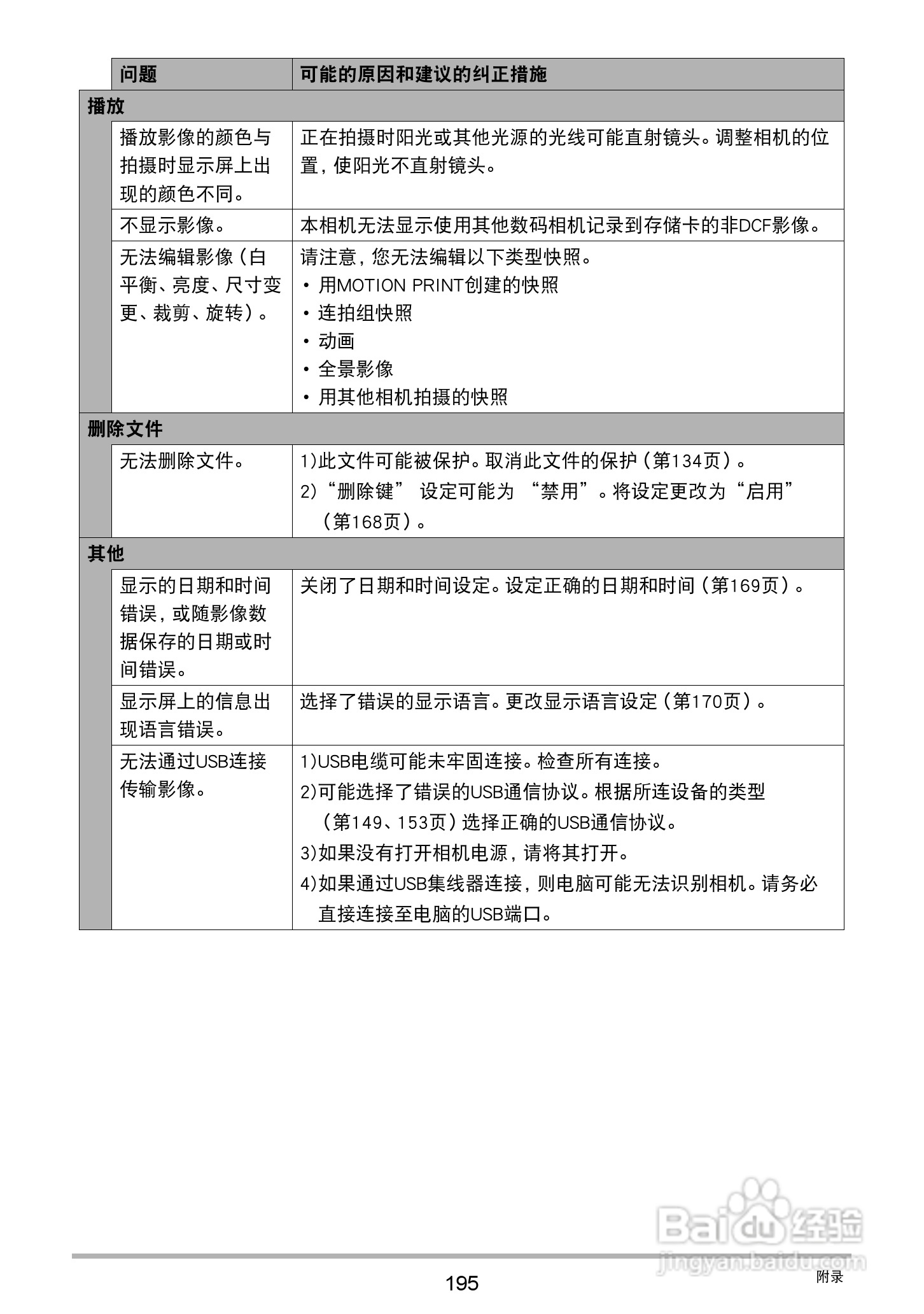
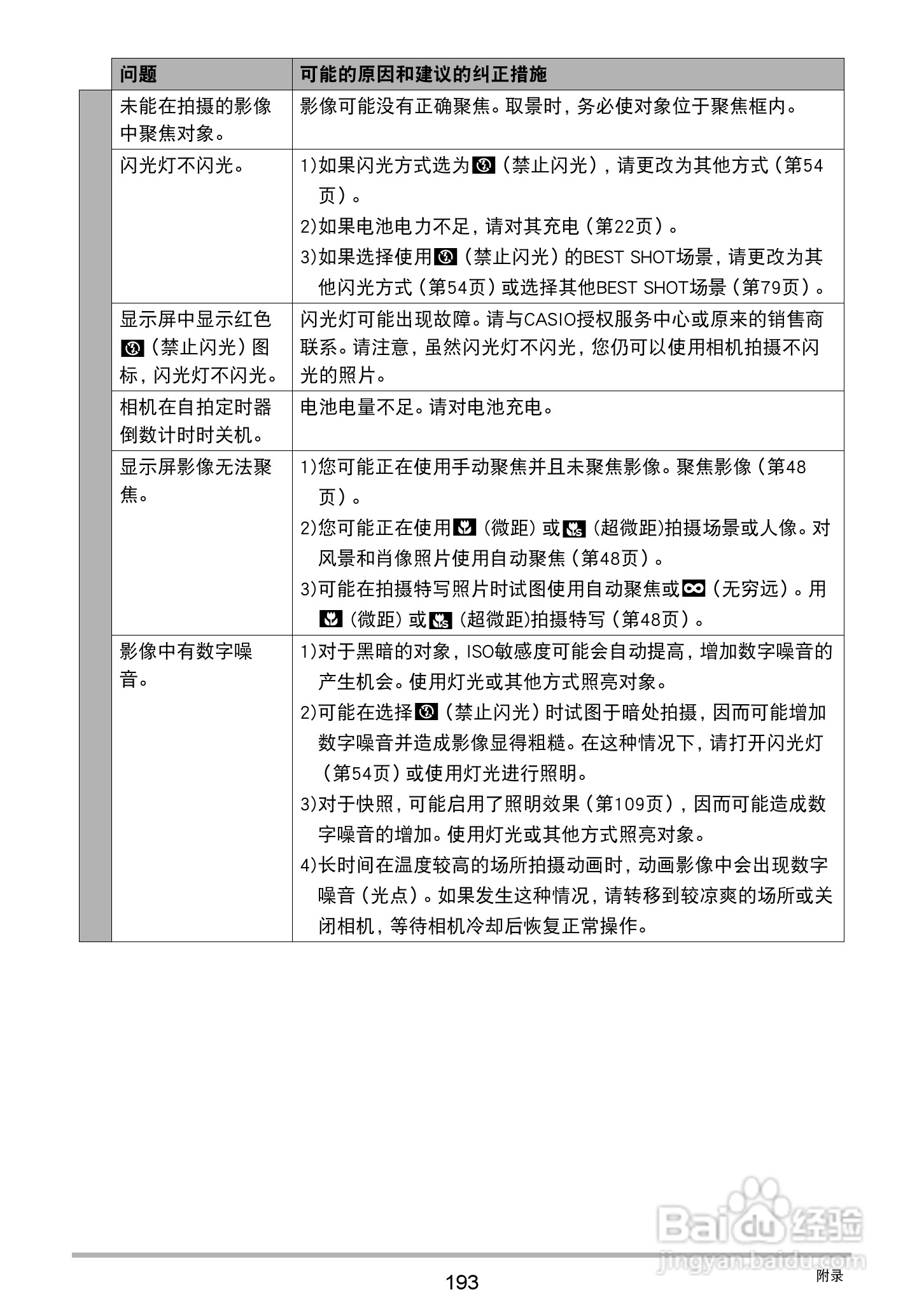
本篇为《卡西欧 EX-ZR1000数码相机说明书》,主要介绍该产品的使用方法以及常见故障解决方案。
(共篇)
上一篇:
|
下一篇:
声明:
本网站引用、摘录或转载内容仅供网站访问者交流或参考,不代表本站立场,如存在版权或非法内容,请联系站长删除,联系邮箱:site.kefu@qq.com。
相关推荐
卡西欧 EX-ZR1000数码相机说明书:[19]
阅读量:87
卡西欧 EX-ZR1000数码相机说明书:[18]
阅读量:78
卡西欧手表怎么设置
阅读量:138
卡西欧如何设置闹钟
阅读量:182
卡西欧手表怎么调指针
阅读量:175
猜你喜欢
天使的翅膀怎么画
保湿乳液怎么用
怎么在淘宝上卖东西
头昏是怎么回事
毛栗子怎么剥皮
丶怎么打出来
温庭筠怎么读
苹果怎么下载歌曲
蜻怎么组词
三次方怎么打
猜你喜欢
怎么吹头发
怀孕几周怎么算
特别关心怎么看
swisse蔓越莓怎么吃
腿毛要怎么去掉
小锅盖怎么调信号
我的世界怎么远程联机
三角形符号怎么打
word怎么设置密码
反胃酸怎么办