指南生活
首页
美食营养
手工爱好
生活家居
返回
指南生活
首页
美食营养
游戏数码
手工爱好
生活家居
健康养生
运动户外
职场理财
情感交际
母婴教育
时尚美容
知识问答
生活知识
搜索
富士通Sparrow T580笔记本电脑使用说明书:[7]
2026-01-01 10:20:29
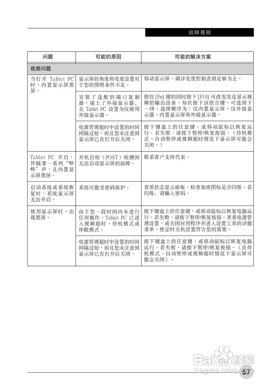
本篇为《富士通Sparrow T580笔记本电脑使用说明书》,主要介绍该产品的使用方法以及常见故障解决方案。
(共篇)
上一篇:
声明:
本网站引用、摘录或转载内容仅供网站访问者交流或参考,不代表本站立场,如存在版权或非法内容,请联系站长删除,联系邮箱:site.kefu@qq.com。
相关推荐
富士通Sparrow T580笔记本电脑使用说明书:[6]
阅读量:138
富士通Sparrow TH550笔记本电脑使用说明书:[7]
阅读量:165
富士通Sparrow TH550笔记本电脑使用说明书:[1]
阅读量:142
笔记本电脑摄像头如何打开
阅读量:52
笔记本电脑如何连接wifi
阅读量:180
猜你喜欢
低血糖有什么危害
老是头疼是什么原因
无后为大是什么意思
哀莫大于心死什么意思
水泡型脚气用什么药
无氧运动
运动会黑板报图片
减小肚子最有效的运动
fb是什么意思
csdn是什么
猜你喜欢
牛蒡茶不适合什么人喝
微信视频号是什么
c2驾驶证能开什么车
凯格尔运动图解
青岛有什么特产
vi设计是什么
chant是什么意思
37岁属什么
锦鲤养殖
锋芒毕露是什么意思