指南生活
首页
美食营养
手工爱好
生活家居
返回
指南生活
首页
美食营养
游戏数码
手工爱好
生活家居
健康养生
运动户外
职场理财
情感交际
母婴教育
时尚美容
知识问答
生活知识
搜索
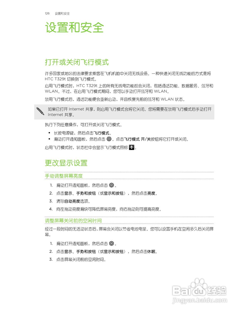
多普达HTC T329t手机说明书:[13]
2026-01-12 01:14:16
(共篇)
上一篇:
|
下一篇:
声明:
本网站引用、摘录或转载内容仅供网站访问者交流或参考,不代表本站立场,如存在版权或非法内容,请联系站长删除,联系邮箱:site.kefu@qq.com。
相关推荐
多普达HTC T329t手机说明书:[14]
阅读量:128
多普达HTC T329t手机说明书:[11]
阅读量:24
HTC(多普达) HTC One S手机说明书:[13]
阅读量:30
htc vive 怎么用
阅读量:163
htc one x怎么用蓝牙传小说
阅读量:139
猜你喜欢
tv是什么意思
小便黄是什么原因引起的
软组织挫伤用什么药
有教无类什么意思
什刹海在北京什么地方
氨咖黄敏胶囊是什么药
报告编号是什么
转氨酶是什么
白带多是什么原因
350分理科能上什么好大学
猜你喜欢
9月27日是什么星座
june是什么意思
微信拍一拍是什么意思
热病是什么病
印度人是什么人种
dha是什么
69是什么
hm是什么牌子
什么的果实
周边是什么意思