指南生活
首页
美食营养
手工爱好
生活家居
返回
指南生活
首页
美食营养
游戏数码
手工爱好
生活家居
健康养生
运动户外
职场理财
情感交际
母婴教育
时尚美容
知识问答
生活知识
搜索
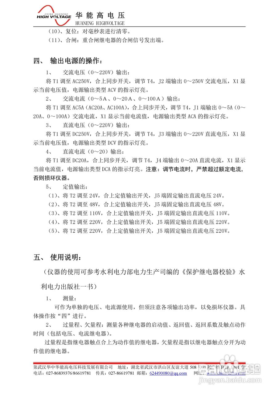
能高HNJBC-III继电保护校验仪说明书
2025-12-19 07:39:08
声明:
本网站引用、摘录或转载内容仅供网站访问者交流或参考,不代表本站立场,如存在版权或非法内容,请联系站长删除,联系邮箱:site.kefu@qq.com。
相关推荐
能高HNJBC-7002微机继电保护测试仪说明书:[3]
阅读量:149
能高HNJBC-7002微机继电保护测试仪说明书:[4]
阅读量:154
能高HNJBC-7002微机继电保护测试仪说明书:[2]
阅读量:80
全自动继电保护校验仪功能汇总
阅读量:66
单相继电保护校验仪
阅读量:53
猜你喜欢
怎么练劈叉
土豆怎么保存不发芽
嗨的英文怎么写
标致3008怎么样
南京信息职业技术学院怎么样
视频怎么转换格式
怎么炖猪蹄
性冷淡怎么治
gta5mod怎么用
薄饼怎么做
猜你喜欢
漂白水怎么用
北斗导航怎么样好用吗
脸红怎么办
长痘痘怎么调理
鱼块怎么做好吃
吉利帝豪gl怎么样
word怎么画线
收益率怎么算
骑马与砍杀怎么自立
宝宝不喝奶粉怎么办