指南生活
首页
美食营养
手工爱好
生活家居
返回
指南生活
首页
美食营养
游戏数码
手工爱好
生活家居
健康养生
运动户外
职场理财
情感交际
母婴教育
时尚美容
知识问答
生活知识
生活百科
搜索
RIGOL数字示波器 DS1000B 用户手册:[15]
2026-05-02 02:52:27
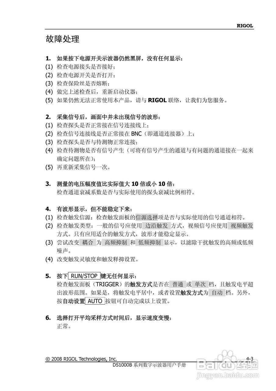
本篇为《RIGOL数字示波器 DS1000B 用户手册》,主要介绍该产品的使用方法以及常见故障解决方案。
(共篇)
上一篇:
|
下一篇:
声明:
本网站引用、摘录或转载内容仅供网站访问者交流或参考,不代表本站立场,如存在版权或非法内容,请联系站长删除,联系邮箱:site.kefu@qq.com。
相关推荐
RIGOL DS1000B系列数字示波器用户手册:[15]
阅读量:154
RIGOL数字示波器 DS1000B 用户手册:[5]
阅读量:161
RIGOL DS1000B系列数字示波器用户手册:[16]
阅读量:113
RIGOL数字示波器 DS1000B 用户手册:[3]
阅读量:29
数字示波器使用方法
阅读量:107
猜你喜欢
の是什么意思
挽救的意思
可望而不可即的意思
伪娘是什么意思
alias是什么意思
siri是什么意思
puppy是什么意思
竞标是什么意思
须臾是什么意思
肌研适合什么年龄
猜你喜欢
pupil是什么意思
现在买什么股票最好
什么什么大冒险2
near是什么意思
fpx什么意思
出水痘能吃什么
克勤于邦克俭于家的意思
跨年什么意思
套内面积是什么意思
交强险是什么意思