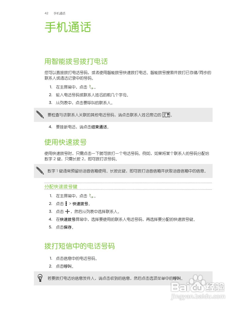
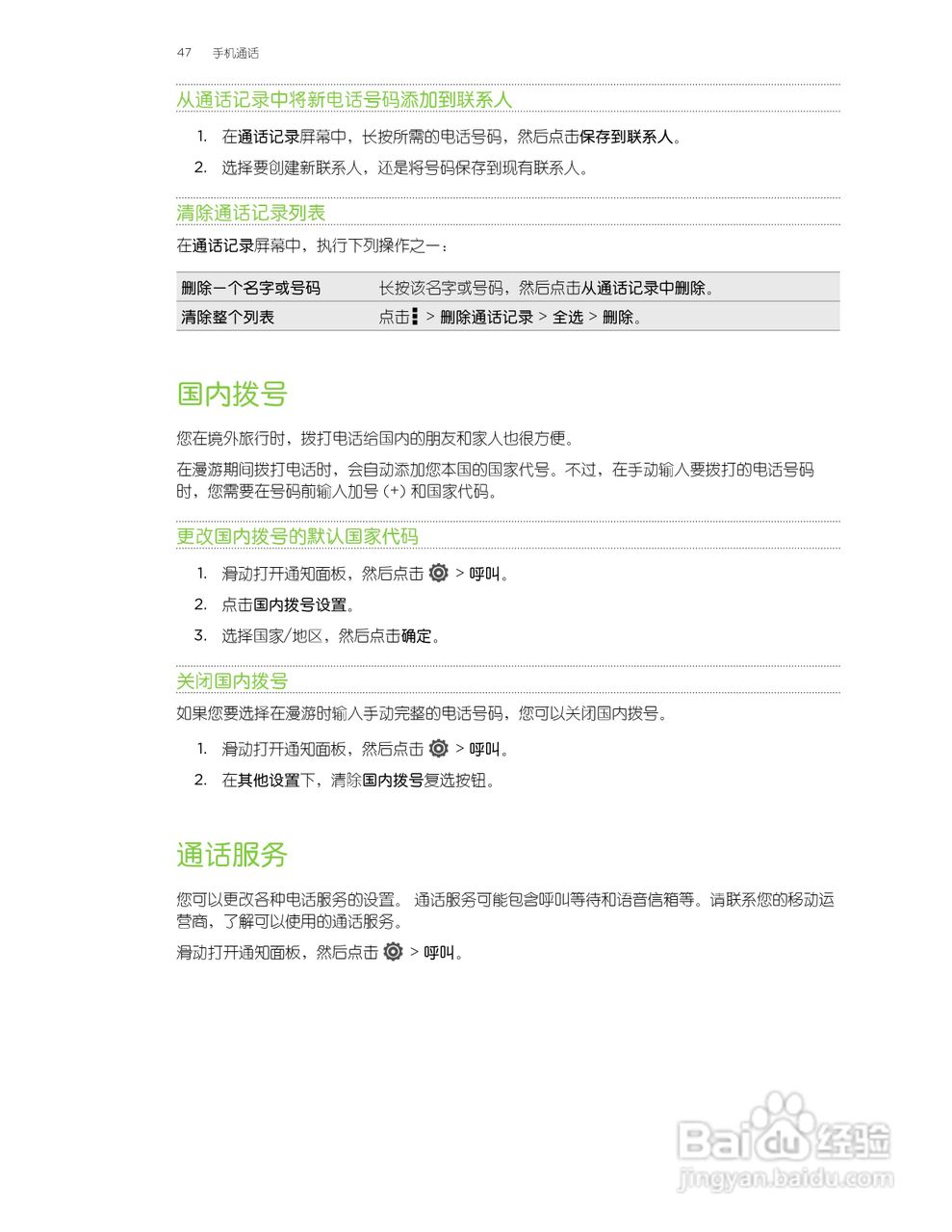
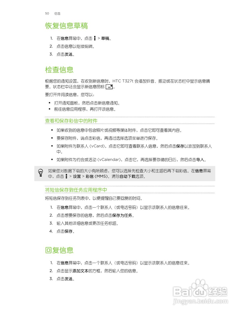
指南生活
首页
美食营养
手工爱好
生活家居
返回
指南生活
首页
美食营养
游戏数码
手工爱好
生活家居
健康养生
运动户外
职场理财
情感交际
母婴教育
时尚美容
知识问答
生活知识
生活百科
搜索
多普达HTC T327t手机使用说明书:[5]
2026-03-28 07:18:19
(共篇)
上一篇:
|
下一篇:
声明:
本网站引用、摘录或转载内容仅供网站访问者交流或参考,不代表本站立场,如存在版权或非法内容,请联系站长删除,联系邮箱:site.kefu@qq.com。
相关推荐
多普达HTC T327t手机使用说明书:[11]
阅读量:88
HTC(多普达) HTC EVO Design手机说明书:[5]
阅读量:26
HTC(多普达) HTC One S手机说明书:[5]
阅读量:29
HTC T327t 获取ROOT权限
阅读量:125
使用说明书封面怎么做
阅读量:25
猜你喜欢
wan是什么意思
勇敢的反义词是什么
打嗝是什么原因引起的
1981年属什么生肖
九出十三归是什么意思
米娜桑是什么意思
牵引力控制是什么意思
周深为什么是女声
什么是市场
什么是股票
猜你喜欢
阴吹是什么意思
dick什么意思
family是什么意思
你爱着谁心徒留几道伤什么歌
居高临下的临是什么意思
本子是什么意思
qty是什么意思
扩词是什么意思
tst是什么品牌
4月14日是什么星座