指南生活
首页
美食营养
手工爱好
生活家居
返回
指南生活
首页
美食营养
游戏数码
手工爱好
生活家居
健康养生
运动户外
职场理财
情感交际
母婴教育
时尚美容
知识问答
生活知识
生活百科
搜索
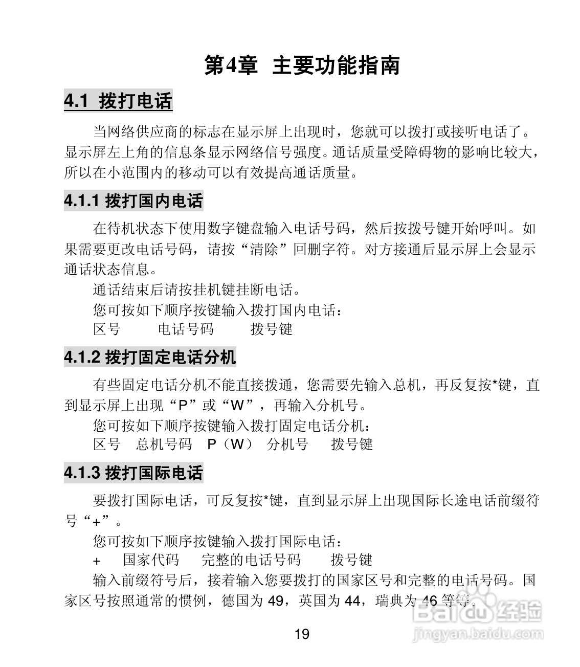
联想Lenovo TD39t手机使用说明书:[2]
2026-04-26 05:55:47
(共篇)
上一篇:
|
下一篇:
声明:
本网站引用、摘录或转载内容仅供网站访问者交流或参考,不代表本站立场,如存在版权或非法内容,请联系站长删除,联系邮箱:site.kefu@qq.com。
相关推荐
使用说明书封面怎么做
阅读量:21
联想Lenovo P500手机使用说明书:[2]
阅读量:105
联想 Lenovo P301手机使用说明书:[2]
阅读量:21
联想Lenovo A510手机使用说明书:[2]
阅读量:119
联想Lenovo P60手机使用说明书:[2]
阅读量:145
猜你喜欢
口腔溃疡怎么办最快最有效的方法
风险投资如何投资
小米生活
7岁小孩怎么教育
如何消除妊娠纹
普通发票丢失怎么办
生活管家
艺术源于生活
我的寒假生活
大熊猫的生活
猜你喜欢
窝沟封闭是什么意思
ui设计是什么
指甲有竖纹是身体的什么信号
如何下载网上的视频
春之元硅藻泥怎么样
关于生活的作文
分隔符怎么打
蒲公英泡水喝有什么作用和功效
usd是什么货币
如何打印照片