指南生活
首页
美食营养
手工爱好
生活家居
返回
指南生活
首页
美食营养
游戏数码
手工爱好
生活家居
健康养生
运动户外
职场理财
情感交际
母婴教育
时尚美容
知识问答
生活知识
搜索
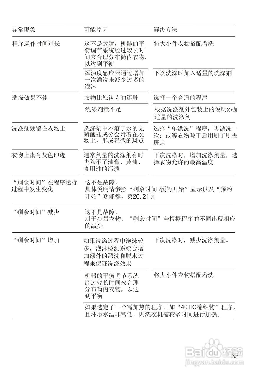
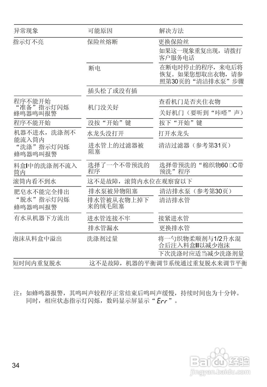
西门子WM1805洗衣机使用说明书:[4]
2025-12-16 20:12:06
(共篇)
上一篇:
|
下一篇:
声明:
本网站引用、摘录或转载内容仅供网站访问者交流或参考,不代表本站立场,如存在版权或非法内容,请联系站长删除,联系邮箱:site.kefu@qq.com。
相关推荐
公司年会玩什么?
阅读量:97
席梦思simmons :怎样用好睡眠保持有18岁的活力
阅读量:83
震颤的发病原因
阅读量:161
织梦dedecms前台会员上传附件无法选择的问题
阅读量:28
企业宣传片如何传播
阅读量:52
猜你喜欢
晕头转向的意思
虚脱什么意思
微信号改成什么比较好
lamb是什么意思
抵达的意思
蜀黍什么意思
五行缺水佩戴什么
一落千丈的意思
闭塞的意思
败笔什么意思
猜你喜欢
bliss是什么意思
alias是什么意思
瑕不掩瑜的意思
苹果ios是什么意思
miles是什么意思
肝病都有什么症状
天秤女和什么座最配
顾问是什么意思
diet是什么意思
什么是dlp