指南生活
首页
美食营养
手工爱好
生活家居
返回
指南生活
首页
美食营养
游戏数码
手工爱好
生活家居
健康养生
运动户外
职场理财
情感交际
母婴教育
时尚美容
知识问答
生活知识
搜索
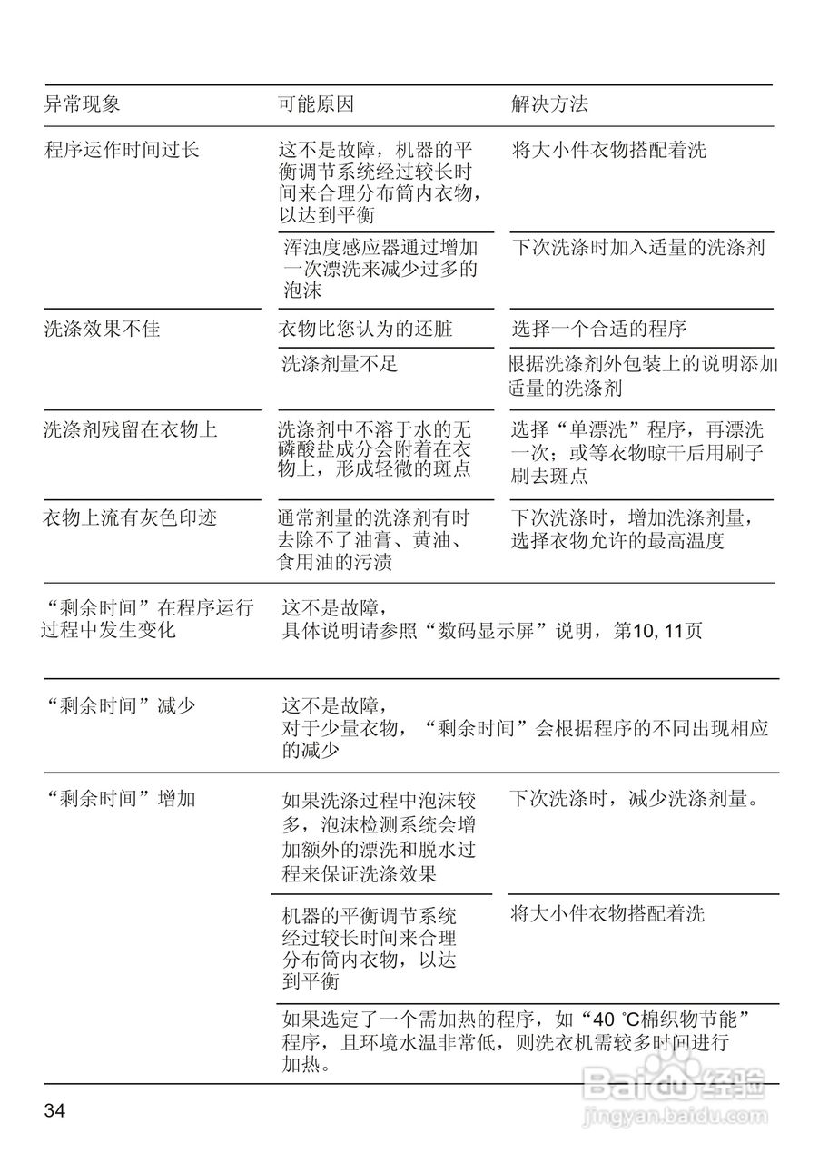
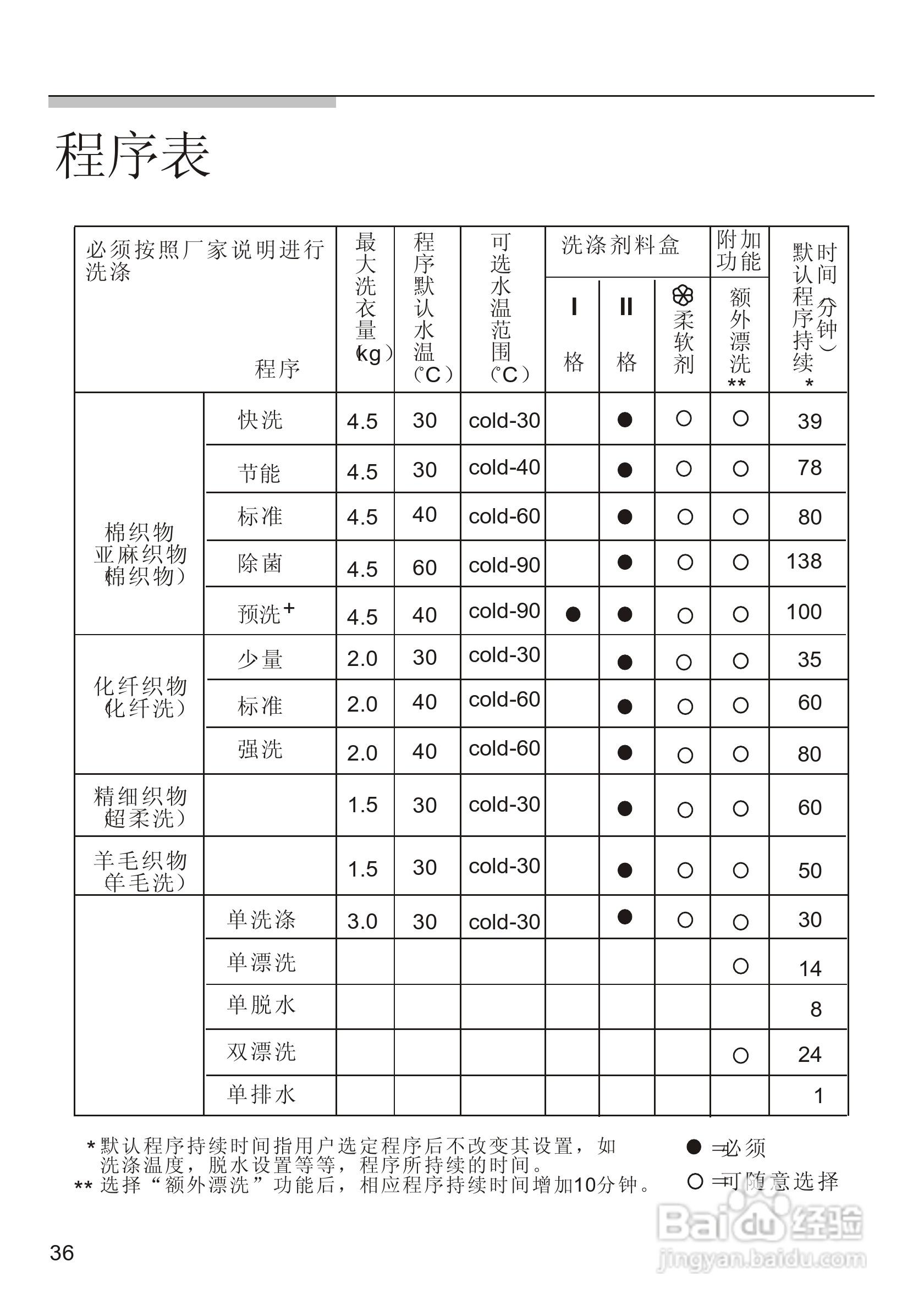
西门子SILVER2208XS 洗衣机说明书:[4]
2025-12-28 09:21:45
(共篇)
上一篇:
|
下一篇:
声明:
本网站引用、摘录或转载内容仅供网站访问者交流或参考,不代表本站立场,如存在版权或非法内容,请联系站长删除,联系邮箱:site.kefu@qq.com。
相关推荐
西门子Silver2208XS洗衣机使用说明书:[4]
阅读量:168
西门子SILVER2208XS 洗衣机说明书:[3]
阅读量:110
西门子Silver2208XS洗衣机使用说明书:[1]
阅读量:39
西门子SILVER2205洗衣机使用说明书:[4]
阅读量:196
西门子滚筒洗衣机怎么清洗
阅读量:188
猜你喜欢
菜鸟是什么意思
闻鸡起舞是什么意思
look at是什么意思
醋洗头发有什么好处
双开单控是什么意思
why什么意思
旬刊是什么意思
什么时候填志愿
物流是什么
台账是什么意思
猜你喜欢
吐血是什么病
px是什么尺寸
与什么同行作文
感慨是什么意思
公主是什么意思
区块链是什么通俗解释
meal是什么意思
显卡什么牌子好
血压低是什么原因导致的
官家是什么意思