指南生活
首页
美食营养
手工爱好
生活家居
返回
指南生活
首页
美食营养
游戏数码
手工爱好
生活家居
健康养生
运动户外
职场理财
情感交际
母婴教育
时尚美容
知识问答
生活知识
生活百科
搜索
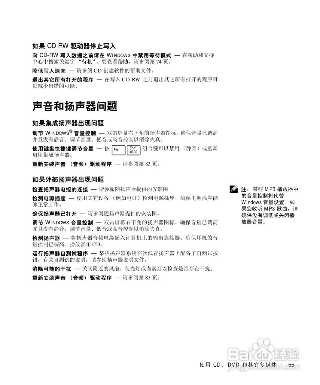
戴尔Inspiron 1100笔记本使用说明书:[6]
2026-04-25 11:24:42
本篇为《戴尔Inspiron 1100笔记本使用说明书》,主要介绍该产品的使用方法以及常见故障解决方案。
(共篇)
上一篇:
|
下一篇:
声明:
本网站引用、摘录或转载内容仅供网站访问者交流或参考,不代表本站立场,如存在版权或非法内容,请联系站长删除,联系邮箱:site.kefu@qq.com。
相关推荐
戴尔Inspiron 1100笔记本使用说明书:[10]
阅读量:113
戴尔Inspiron 1100笔记本使用说明书:[13]
阅读量:37
戴尔Inspiron 1100笔记本使用说明书:[11]
阅读量:137
戴尔Inspiron 1100笔记本使用说明书:[14]
阅读量:123
戴尔Inspiron 1100笔记本使用说明书:[12]
阅读量:77
猜你喜欢
电竞椅什么牌子好
歌曲祝福祖国
月光族是什么意思
伯牙绝弦的意思
金俊眉属什么茶
什么安全软件好
尸位素餐是什么意思
补差价是什么意思
牛奶什么时候喝最补钙
xd 什么意思
猜你喜欢
反倾销是什么意思
白头偕老的意思
呵斥什么意思
反反复复的意思
大学校园卖什么赚钱
颐指气使的意思
胎盘成熟度是什么意思
脉血康胶囊治疗什么病
什么电视机质量好
新婚快乐祝福语