指南生活
首页
美食营养
手工爱好
生活家居
返回
指南生活
首页
美食营养
游戏数码
手工爱好
生活家居
健康养生
运动户外
职场理财
情感交际
母婴教育
时尚美容
知识问答
生活知识
搜索
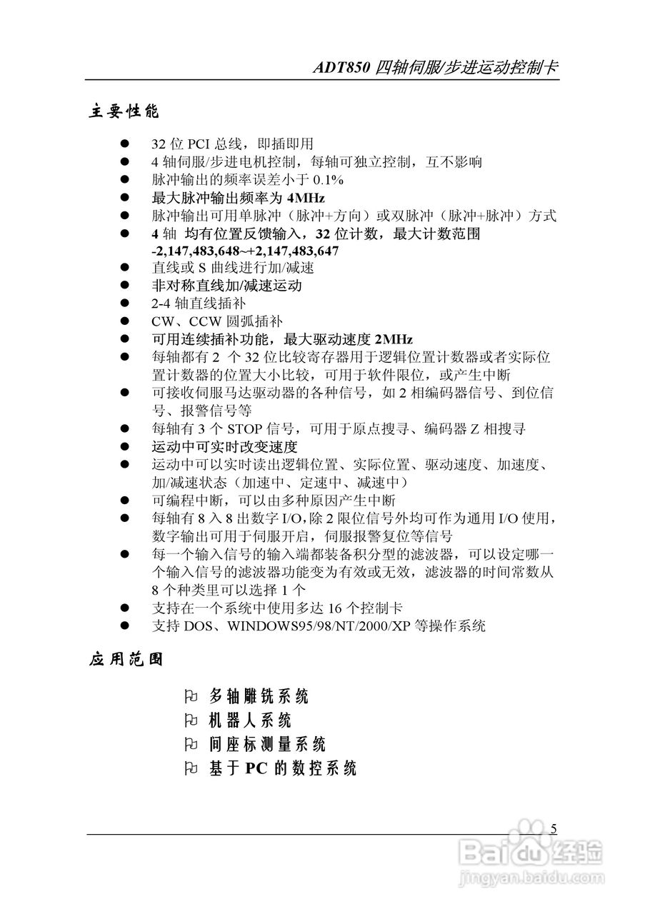
Adtech-众为兴ADT-850运动控制卡说明书:[1]
2025-12-18 03:18:31
本篇为《Adtech-众为兴ADT-850运动控制卡说明书》,主要介绍该产品的使用方法以及常见故障解决方案。
(共篇)
下一篇:
声明:
本网站引用、摘录或转载内容仅供网站访问者交流或参考,不代表本站立场,如存在版权或非法内容,请联系站长删除,联系邮箱:site.kefu@qq.com。
相关推荐
支付宝红包口令在哪里,怎么创建红包口令
阅读量:129
糖尿病患者可以吃香蕉吗?
阅读量:67
教室照明设计中的护眼黑板灯具该如何选择
阅读量:148
夫妻的共同财产和债务如何处理,夫妻共同债务如
阅读量:85
宝马5系3系深圳南山升级空调座椅通风系统详攻略
阅读量:70
猜你喜欢
工作996是什么意思
建筑密度是什么意思
2016是什么年
头发长得慢是什么原因
calendar是什么意思
backup是什么文件夹
转归是什么意思
疱疹是什么
asmr是什么
580分能上什么大学
猜你喜欢
什么是摘要
大悲咒是什么意思
color是什么意思
coat什么意思
打量的近义词是什么
繁华的反义词是什么
mj是什么单位
司马青衫是什么意思
手关节痛是什么原因
营销是什么意思