指南生活
首页
美食营养
手工爱好
生活家居
返回
指南生活
首页
美食营养
游戏数码
手工爱好
生活家居
健康养生
运动户外
职场理财
情感交际
母婴教育
时尚美容
知识问答
生活知识
搜索
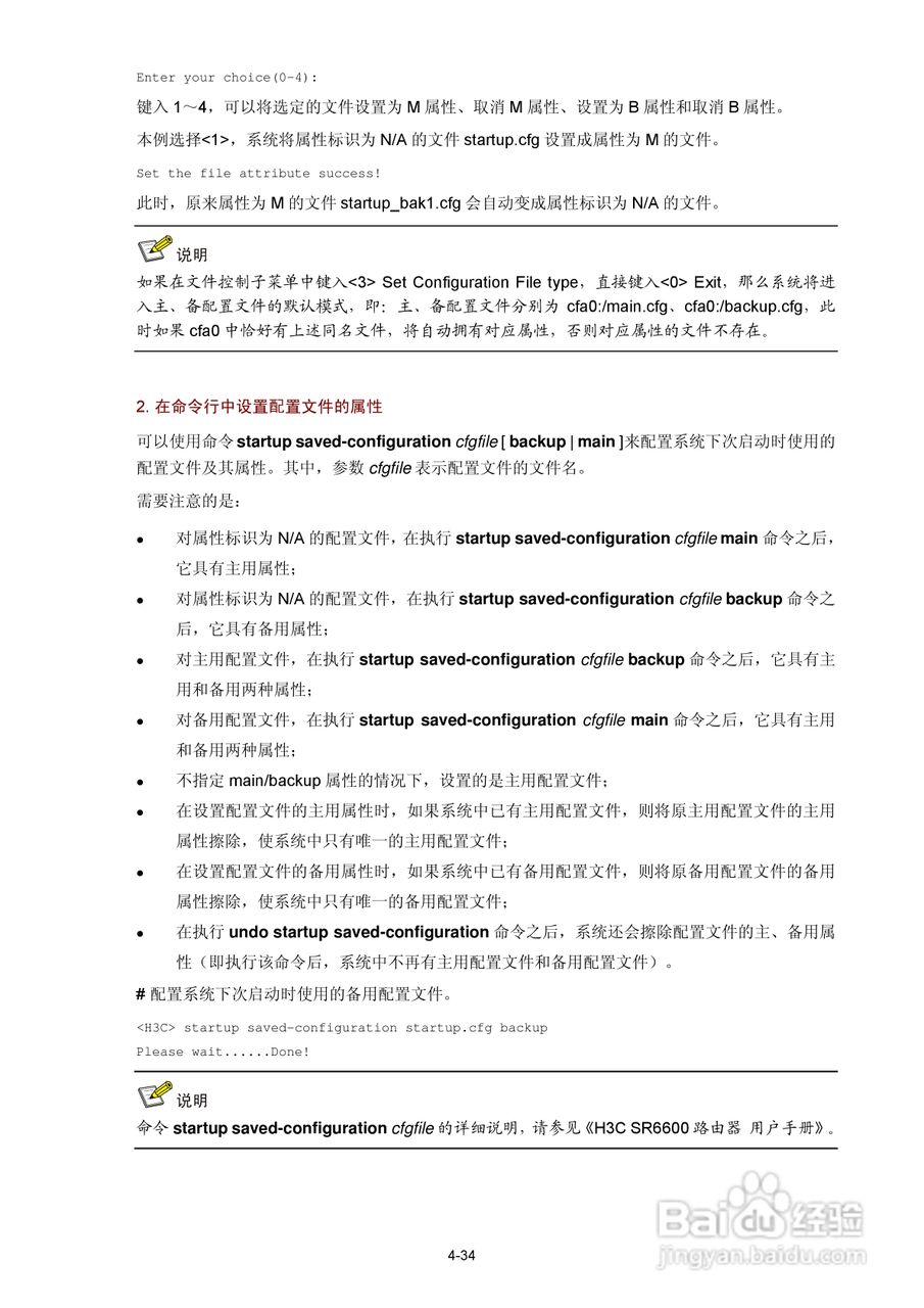
H3C SR6600路由器用户手册:[7]
2026-03-08 18:59:31
本篇为《H3C SR6600路由器用户手册》,主要介绍该产品的使用方法以及常见故障解决方案。
(共篇)
上一篇:
|
下一篇:
声明:
本网站引用、摘录或转载内容仅供网站访问者交流或参考,不代表本站立场,如存在版权或非法内容,请联系站长删除,联系邮箱:site.kefu@qq.com。
相关推荐
H3C SR6600路由器用户手册:[127]
阅读量:116
H3C SR6600路由器用户手册:[153]
阅读量:187
路由器如何使用
阅读量:66
路由器上的los红灯闪是什么意思
阅读量:184
路由器亮红灯是怎么回事
阅读量:93
猜你喜欢
书评怎么写
抽动症怎么治疗
龙虾怎么吃
韭菜盒子怎么和面
刀拍凉拌黄瓜怎么做好吃
携号转网怎么操作
摩托车驾驶证怎么考
自画像怎么画
白头发怎么变黑
端午节用英语怎么说
猜你喜欢
麦片怎么吃
点烟器怎么用
微信语音没声音怎么回事
羊肉饺子馅怎么做好吃
手撕包菜怎么做
孕妇痔疮出血怎么办
阴道炎怎么治
电脑上怎么截图按什么键
胸部疼怎么回事
炒股怎么开户