指南生活
首页
美食营养
手工爱好
生活家居
返回
指南生活
首页
美食营养
游戏数码
手工爱好
生活家居
健康养生
运动户外
职场理财
情感交际
母婴教育
时尚美容
知识问答
生活知识
生活百科
搜索
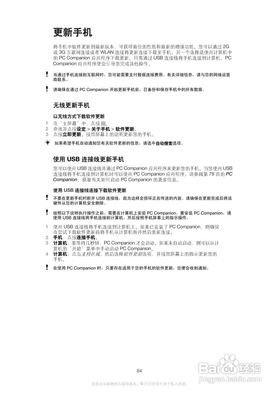
索尼爱立信R800i手机使用说明书:[9]
2026-04-29 22:53:41
(共篇)
上一篇:
声明:
本网站引用、摘录或转载内容仅供网站访问者交流或参考,不代表本站立场,如存在版权或非法内容,请联系站长删除,联系邮箱:site.kefu@qq.com。
相关推荐
索尼爱立信T602手机使用说明书:[9]
阅读量:96
使用说明书封面怎么做
阅读量:192
使用说明书wf2651使用指南
阅读量:68
索尼爱立信W902手机使用说明书:[9]
阅读量:180
索尼爱立信K850i手机使用说明书:[9]
阅读量:83
猜你喜欢
特别的近义词是什么
增生性疤痕怎么去除
怀孕感冒鼻塞怎么办
电脑配置低怎么办
solo是什么意思
如何选择空调
蛲虫病怎么治
手机不开机怎么刷机
如何空手套白狼
风险投资如何投资
猜你喜欢
脸上出现白块怎么办
离婚房产如何分割
nice是什么中文意思
口发苦是怎么回事
dc是什么意思
曲线行驶怎么看点
如何做电子相册
如何制作辣椒油
gt705显卡怎么样
如何给文件夹加密码