指南生活
首页
美食营养
手工爱好
生活家居
返回
指南生活
首页
美食营养
游戏数码
手工爱好
生活家居
健康养生
运动户外
职场理财
情感交际
母婴教育
时尚美容
知识问答
生活知识
搜索
苹果Powerbook G4 17英寸笔记本使用说明书:[9]
2026-02-24 06:40:37
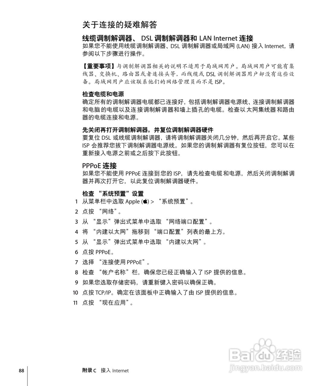
本篇为《苹果Powerbook G4 17英寸笔记本使用说明书》,主要介绍该产品的使用方法以及常见故障解决方案。
(共篇)
上一篇:
声明:
本网站引用、摘录或转载内容仅供网站访问者交流或参考,不代表本站立场,如存在版权或非法内容,请联系站长删除,联系邮箱:site.kefu@qq.com。
相关推荐
苹果Powerbook G4 15英寸笔记本使用说明书:[9]
阅读量:77
苹果Powerbook G4 15英寸笔记本使用说明书:[7]
阅读量:20
苹果Powerbook G4 12英寸笔记本使用说明书:[7]
阅读量:69
苹果Powerbook G4 12英寸笔记本使用说明书:[10]
阅读量:137
苹果Powerbook G4 12英寸笔记本使用说明书:[4]
阅读量:77
猜你喜欢
空调什么牌子好
凝视的近义词是什么
鏖战是什么意思
字节跳动是做什么的
湖南湖北以什么湖为界
像什么一样造句
剥夺政治权利是什么意思
9月3日是什么节日
什么是合数
十面埋伏讲的什么故事
猜你喜欢
全面推进依法治国的总目标是什么
ls是什么意思
三个火读什么
什么水果降火
一什么不什么
百合花代表什么意思
什么伴我成长作文
frog是什么意思
quick是什么意思
十八洞村隶属于湖南省什么地方