指南生活
首页
美食营养
手工爱好
生活家居
返回
指南生活
首页
美食营养
游戏数码
手工爱好
生活家居
健康养生
运动户外
职场理财
情感交际
母婴教育
时尚美容
知识问答
生活知识
搜索
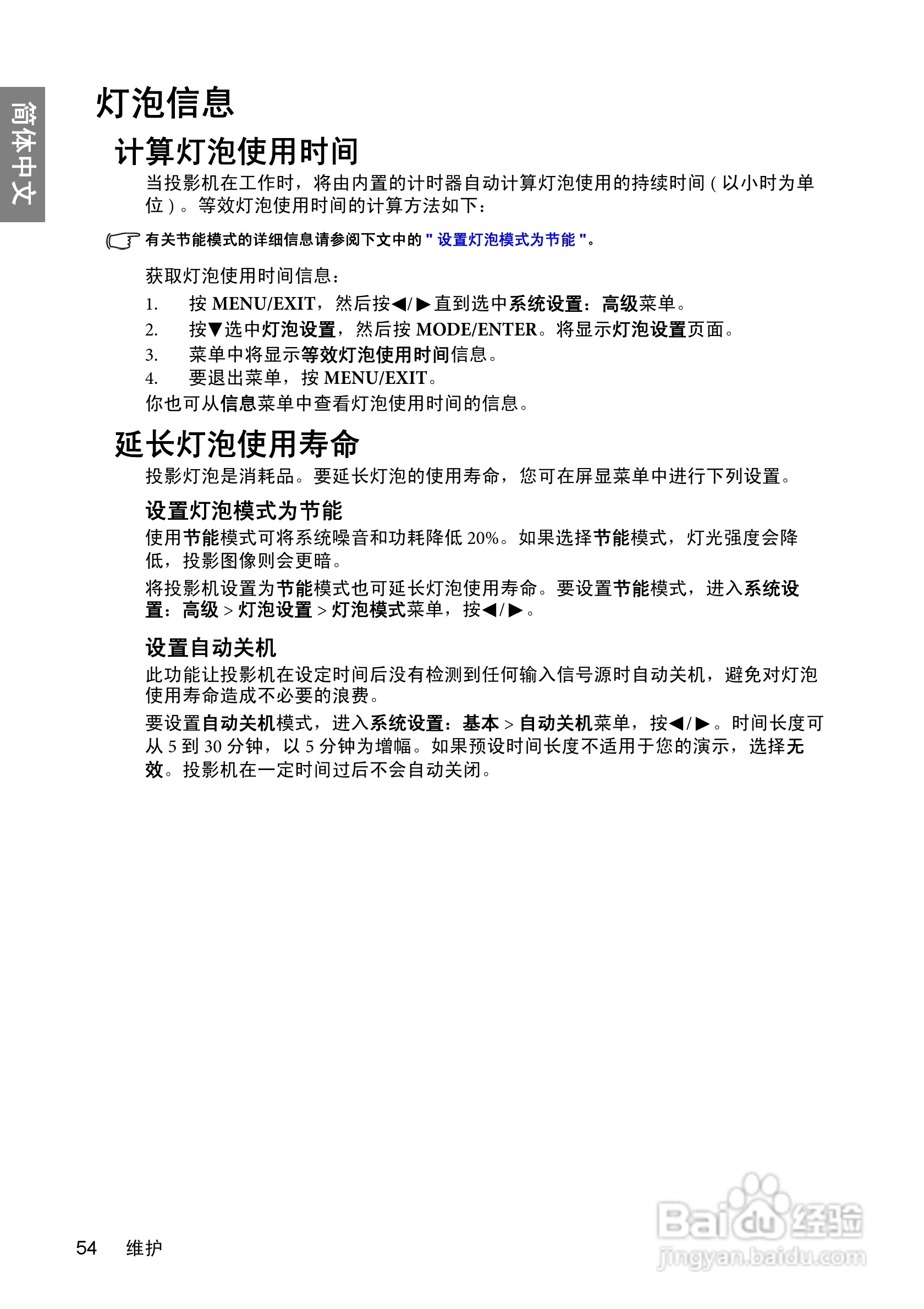
明基BenQ TH700投影机使用说明书:[6]
2025-12-28 04:38:17
本篇为《明基BenQ TH700投影机使用说明书》,主要介绍该产品的使用方法以及常见故障解决方案。
(共篇)
上一篇:
|
下一篇:
声明:
本网站引用、摘录或转载内容仅供网站访问者交流或参考,不代表本站立场,如存在版权或非法内容,请联系站长删除,联系邮箱:site.kefu@qq.com。
相关推荐
明基BenQ MX763投影机使用说明书:[6]
阅读量:143
明基BenQ MX880US投影机使用说明书:[6]
阅读量:136
明基BenQ TH1060投影机使用说明书:[3]
阅读量:33
明基BenQ TH1060投影机使用说明书:[5]
阅读量:108
明基BenQ TH1060投影机使用说明书:[4]
阅读量:20
猜你喜欢
psi是什么单位
一什么红日
ins是什么意思
卡介苗什么时候打
什么的孩子
春池嫣韵是什么意思
方脸适合什么发型
春天有什么花
this是什么意思
plant是什么意思
猜你喜欢
mba是什么意思
today是什么意思
wan是什么意思
brother是什么意思
网络与新媒体专业学什么
12366是什么电话
薪级工资是什么意思
大姨妈量少什么原因
口红是用什么做的
中出什么意思