指南生活
首页
美食营养
手工爱好
生活家居
返回
指南生活
首页
美食营养
游戏数码
手工爱好
生活家居
健康养生
运动户外
职场理财
情感交际
母婴教育
时尚美容
知识问答
生活知识
搜索
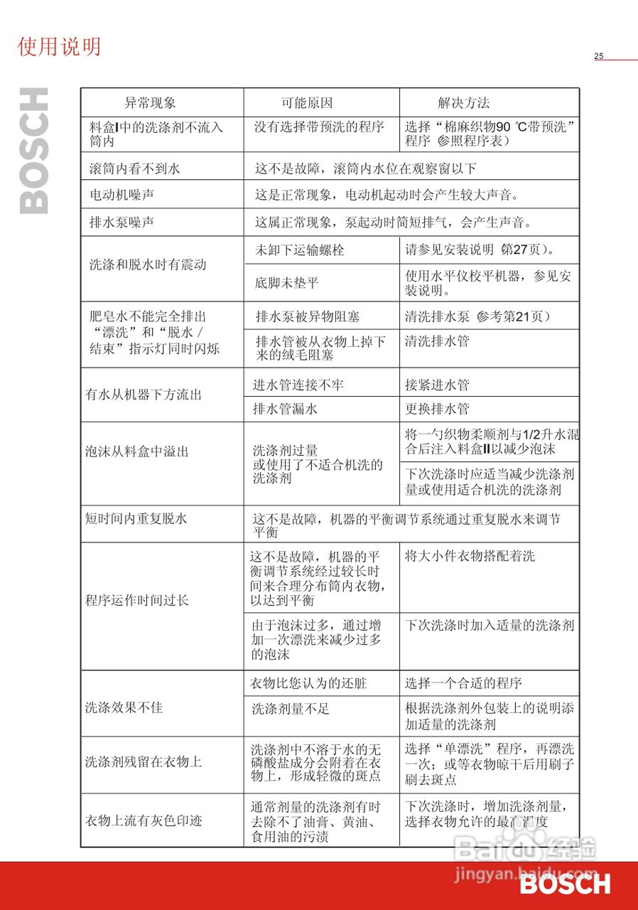
博世洗衣机(WFD50810)说明书:[3]
2025-12-29 19:07:17
(共篇)
上一篇:
|
下一篇:
声明:
本网站引用、摘录或转载内容仅供网站访问者交流或参考,不代表本站立场,如存在版权或非法内容,请联系站长删除,联系邮箱:site.kefu@qq.com。
相关推荐
博世洗衣机(WFD50810)说明书:[1]
阅读量:71
博世洗衣机(WFD50810)说明书:[4]
阅读量:194
博世WAG12060洗衣机使用说明书:[3]
阅读量:190
博世洗衣机(WFC40820;WFC41028)说明书:[3]
阅读量:129
洗衣机洗涤剂盒怎么用
阅读量:177
猜你喜欢
复方感冒灵颗粒
孩子感冒鼻子不通气怎么办
河北省博物馆
怎么修改文件格式
三菱重工空调怎么样
淡雅的近义词
玻璃贴膜怎么去除
脚上起水泡很痒怎么办
急切的近义词
长城润滑油怎么样
猜你喜欢
网页怎么打不开
认真的近义词是什么
男生发型名称带图片
淘宝花呗怎么还款
胆小怎么办
法恩莎卫浴怎么样
社保卡的钱怎么取出来
地形图怎么看
陶醉的近义词
口臭怎么去除