指南生活
首页
美食营养
手工爱好
生活家居
返回
指南生活
首页
美食营养
游戏数码
手工爱好
生活家居
健康养生
运动户外
职场理财
情感交际
母婴教育
时尚美容
知识问答
生活知识
搜索
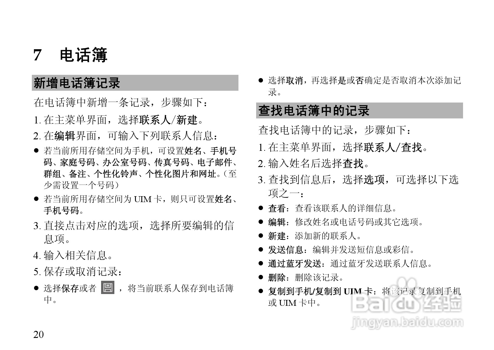
华为C7600手机使用说明书:[3]
2025-12-11 22:57:40
(共篇)
上一篇:
|
下一篇:
声明:
本网站引用、摘录或转载内容仅供网站访问者交流或参考,不代表本站立场,如存在版权或非法内容,请联系站长删除,联系邮箱:site.kefu@qq.com。
相关推荐
诺基亚6220c手机使用说明书:[3]
阅读量:63
诺基亚3110c手机使用说明书:[3]
阅读量:74
诺基亚2320C手机使用说明书:[3]
阅读量:30
诺基亚3109c手机使用说明书:[3]
阅读量:190
华为MediaPad S7-201c手机使用说明书:[3]
阅读量:76
猜你喜欢
民生保险怎么样
斜箭头符号怎么打
个人能力怎么写
头痛的原因和治疗方法
泡萝卜怎么做才好吃而且脆酸甜
罚款单怎么写
拔丝苹果的家常做法
平行志愿是怎么录取的
怎么可以快速减肥
隧道施工方法
猜你喜欢
吊兰的养殖方法
耕升显卡怎么样
七座suv大全
动物成语大全 四字成语
包子馅做法大全
歇后语大全及答案
早泄的治疗方法
接吻的方法
混凝土养护方法
酱骨头的家常做法